Stahlanschlusskonzept nach der kanadischen Norm CSA S16 für Tragwerksanalysevisualisierung.
Stahlanschlusskonzept nach der kanadischen Norm CSA S16 für Tragwerksanalysevisualisierung.
8. Januar 2026
060874
  • RFEM 6

Stahlanschlussbemessung nach der kanadischen Norm CSA S16

Stahlanschlusskonzept nach der kanadischen Norm CSA S16 für Tragwerksanalysevisualisierung.

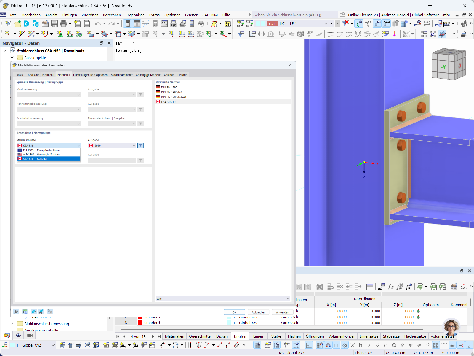
Die Abbildung zeigt eine Strukturmodellierung eines Stahlanschlusses gemäß der kanadischen Norm CSA S16. Der Fokus liegt auf der effizienten und normgerechten Bemessung von Verbindungen im Stahlbau. Dies spielt eine wesentliche Rolle bei der Gestaltung von sicheren und zuverlässigen Stahlkonstruktionen. Der Einsatz spezifischer Modellierungswerkzeuge ermöglicht eine präzise Umsetzung der Normvorgaben.
  • Stahlanschluss
  • Kanada Norm
  • CSA S16
  • Tragwerksanalyse
  • Stahlbau
  • Anschlussbemessung
Verwendet in
  • Bemessung von Stahlanschlüssen nach der kanadischen Norm CSA S16
Teilen