141x
003135
8. Januar 2026

Bemessung von Stahlanschlüssen nach der kanadischen Norm CSA S16

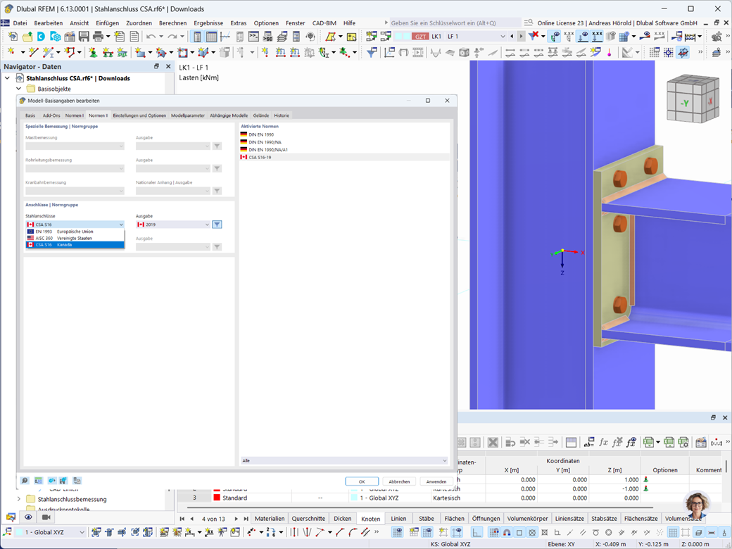
Stahlanschlüsse können Sie nach der kanadischen Bemessungsnorm CSA S16 bemessen. Alle Grundkomponenten, ausgenommen der Fußplattenanschlüsse (in Arbeit), sind hierfür verfügbar.



;