Analyse der Verformung aus Windlasten für eine Stahlkonstruktion.
  • 3D-Viewer
  • 3D Viewer | Babylon
  • Virtuelle Realität
Analyse der Verformung aus Windlasten für eine Stahlkonstruktion.
16. April 2026
062292
  • RFEM 6

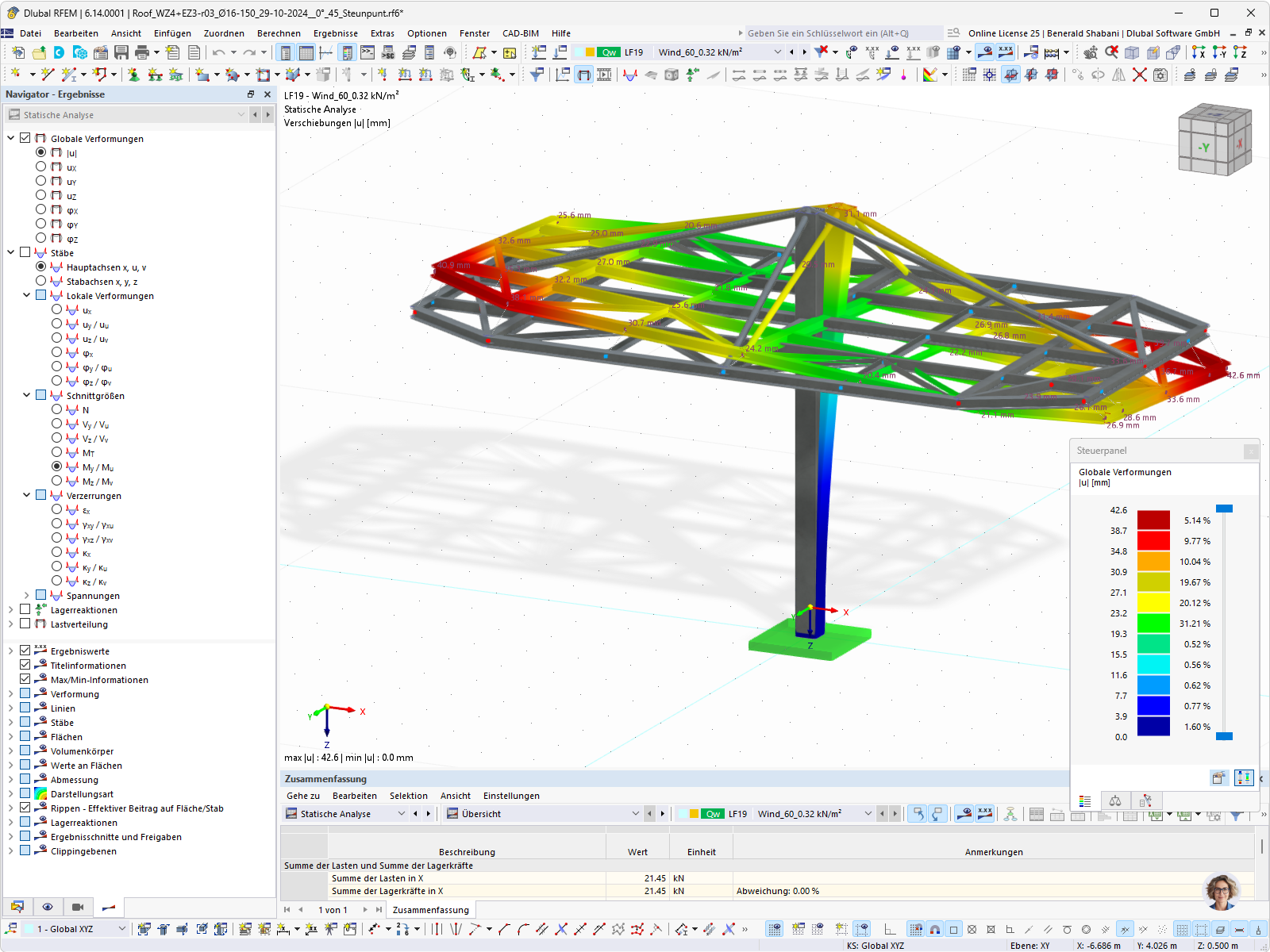
Verformungsanalyse der Stahlkonstruktion in RFEM

Analyse der Verformung aus Windlasten für eine Stahlkonstruktion.

Die Verformungsanalyse wird an einer komplexen Stahlkonstruktion durchgeführt. Das Modell zeigt detailliert die Belastungen, die auf die Struktur einwirken. Die RFEM Software ermöglicht es, präzise Aufschlüsselungen der Lastverteilung und Auswirkungen auf die Tragfähigkeit zu visualisieren. Das Bild vermittelt ein klares Verständnis für die strukturellen Herausforderungen bei der Planung von Stahlkonstruktionen. Foto von Ingenieursbureau XYZ.
  • Windlast
  • Stahlkonstruktion
  • RFEM
  • Bauwesen
  • Tragwerksberechnung
Verwendet in
  • EV-Ladestation, Schweden
3D-Modell
Kein Download möglich Kundenprojekt / Nur Ansicht
Mehr über 3D-Modell
  • Ladestation für Elektroautos
Spezifikationen
Anzahl Knoten 41
Anzahl Linien 65
Anzahl Stäbe 59
Anzahl Flächen 0
Anzahl Volumenkörper 0
Anzahl Lastfälle 25
Anzahl Lastkombinationen 452
Anzahl Ergebniskombinationen 0
Gesamtgewicht 7.215 t
Abmessungen (metrisch) 12.800 x 10.366 x 6.960 m
Abmessungen (imperial) 41.99 x 34.01 x 22.83 feet
Teilen