143x
001403
16. April 2026

EV-Ladestation, Schweden

Der Dlubal-Kunde XYZ Engineering & Consultancy hat eine standardisierte Dachkonstruktion für EV-Ladestationen entwickelt, die den CO₂-Ausstoß verringert und den Planungsaufwand reduziert. Das modulare Design wurde mithilfe von RFEM entwickelt, um die Tragfähigkeit zu gewährleisten.

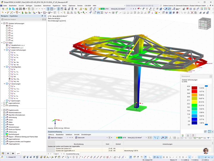
Im Rahmen des deutschlandweiten Ausbaus der Hochleistungsladeinfrastruktur durch E.ON wurde eine modulare und typisierte Tragwerkslösung für Ladestationen mit einer Leistung von bis zu 400 kW entwickelt.
Für das System wurde eine Typenstatik erstellt und die Ladestationen erfolgreich an mehreren Standorten in Deutschland und der Schweiz errichtet.

Die entwickelte Lösung basiert auf einer parametrischen und wiederholbaren Designmethodik, um eine effiziente Standardisierung zu gewährleisten. Die Konstruktion wurde auf Basis von Windlasten von 30,0 m/s (qp = 1,20 kN/m²) und Schneelasten von 2,0 kN/m² dimensioniert. Die Analysen in RFEM erfolgten unter Berücksichtigung der Eurocodes (DIN EN). Dabei wurden u. a. globale Imperfektionen angesetzt und die Berechnung nach Theorie II. Ordnung durchgeführt.

Das Gebäude verwendet SWT Green Steel, ein innovatives Material, das eine CO₂-Reduktion von etwa 335 kg pro Tonne erzielt. Im Vergleich zu herkömmlichem Hochofenstahl bietet dieses Material eine beeindruckende Reduktion von 80 % der CO₂-Emissionen.

Die Konstruktion wurde von einem zertifizierten Prüfstatiker in Deutschland unabhängig geprüft und die Typenstatik zugelassen.

Bauherr
Stahl Hersteller
Tragwerksplanung


Projektspezifikationen

Modelldaten

Anzahl Knoten 41
Anzahl Linien 65
Anzahl Stäbe 59
Anzahl Flächen 0
Anzahl Volumenkörper 0
Anzahl Lastfälle 25
Anzahl Lastkombinationen 452
Anzahl Ergebniskombinationen 0
Gesamtgewicht 7.215 t
Abmessungen (metrisch) 12.800 x 10.366 x 6.960 m
Abmessungen (imperial) 41.99 x 34.01 x 22.83 feet

Haben Sie irgendwelche Fragen?