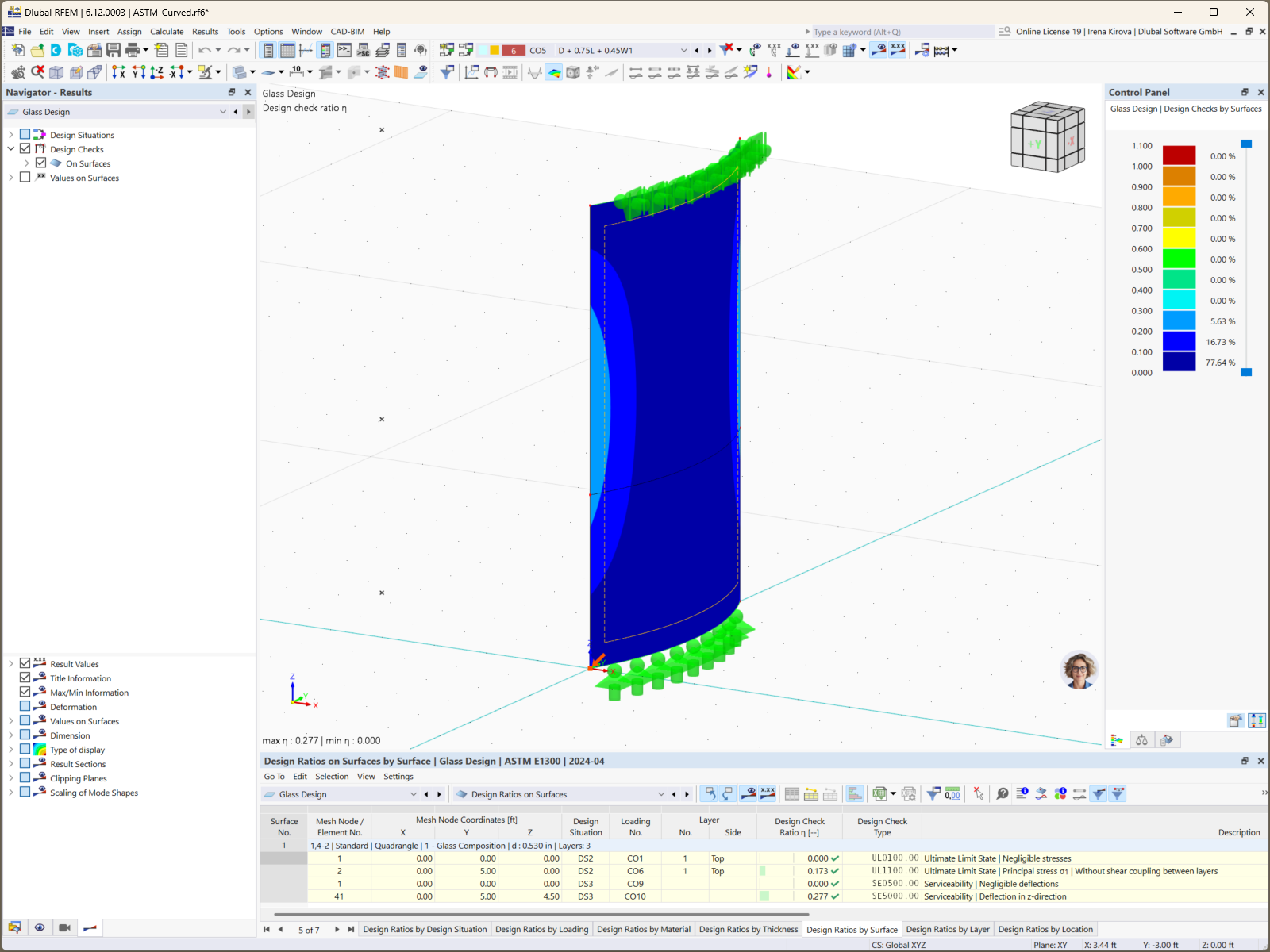
RFEM 6 displays design results incorporating ASTM E1300-24 for engineering analysis.
RFEM 6 displays design results incorporating ASTM E1300-24 for engineering analysis.
2025-11-10
060026
  • RFEM 6
  • Glass Structures & Facades

ASTM E1300-24 Design Results in RFEM 6

RFEM 6 displays design results incorporating ASTM E1300-24 for engineering analysis.

The image shows RFEM 6 software displaying design results that integrate the ASTM E1300-24 standard. This standard is used for glass design in structures, ensuring safety and performance. RFEM 6 utilizes this standard to provide accurate analysis and design outputs for civil engineering projects.
  • ASTM E1300-24
  • Engineering analysis
  • Design results
  • RFEM 6
  • Structural Design
Used in
  • Glass Design with ASTM E1300-24 in RFEM 6: Comprehensive Guide
Share