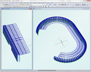
Modelo en 3D del palco VIP (izquierda) y del estadio (derecha) en RSTAB
  • Visor 3D
  • Visor 3D | Babylon
  • Realidad virtual
Modelo en 3D del palco VIP (izquierda) y del estadio (derecha) en RSTAB
30-05-2024
012159
  • RSTAB 8
  • Estructuras de acero

Modelo en 3D del palco VIP (izquierda) y del estadio (derecha) en RSTAB

Usado en
  • Estadio multiusos reciĆ©n construido en Uyo, Nigeria
Modelo en 3D
No se puede descargar Proyecto de cliente / solo para visualización
Más sobre el modelo 3D
  • Estadio en Uyo, Nigeria, con estructura de soportes de acero
Especificaciones
Número de nudos 2791
Número de barras 4610
Peso completo 355.285 t
Dimensiones (métricas) 145,153 x 36,144 x 24,000 m
Dimensiones (imperiales) 476.22 x 118.58 x 78.74 feet
Versión del programa 8.02.00
Compartir