Nuevo estadio multiusos construido en Uyo, Nigeria

Proyecto de cliente

Ingeniería estructural formTL Ingenieure für Tragwerk und Leichtbau GmbH
Radolfzell, Alemania
www.form-TL.de
Construcción Contratista principal
Julius Berger Services Nigeria Ltd.
Warri, Nigeria
www.julius-berger.com

Planificación de construcción maciza
Julius Berger International GmbH
Wiesbaden, Alemania
www.julius-berger-int.com

Constructores de acero
Bilfinger MCE GmbH
Linz, Austria
www.mce.bilfinger.com
Arquitecto ASS Planungs GmbH - Freie Architekten
Stuttgart, Alemania
www.ass-architekten.de

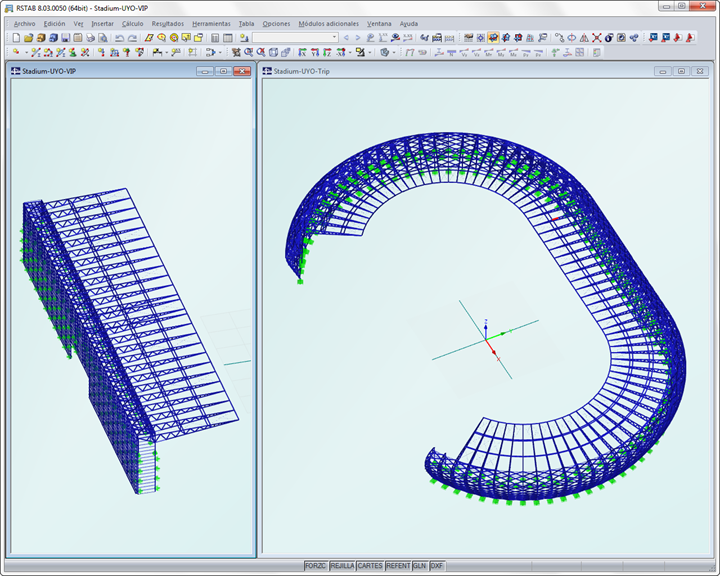
Los siguientes detalles técnicos hacen referencia al modelo del estadio (sin palco VIP)

Longitud: ~ 248 m | Anchura: ~ 156 m | Altura: ~ 24 m
Número de nudos: 6.024 | Barras: 12.049 | Secciones: 37

Después de un período de construcción de 3 años se completó en 2014 en Uyo, Nigeria, un estadio con capacidad para 30.000 personas. Este estadio multifuncional de dos gradas está reservado para la celebración de eventos importantes tanto a nivel nacional como internacional.

Uyo es la capital de Akwa Ibom State en el sur de Nigeria, y tiene una población de unos 400.000 habitantes. La estructura de acero fue calculada por la empresa formTL usando RSTAB.

La construcción

El estadio se compone de dos estructuras separadas. Una de ellas es el palco VIP y la otra tiene las esquinas redondeadas y una parte posterior recta. La zona VIP es un sistema de celosía recto con una fachada vertical, vigas en voladizo rectas y paneles rectangulares de fachada. La otra parte de la estructura del estadio tiene vigas en voladizo curvadas y paneles de fachada en forma de rombo.

El modelo de RSTAB del palco VIP se compone de 4.610 barras y el modelo principal del estadio incluye 12.049 barras. Las vigas de cubierta en voladizo son celosías de tubos de acero S 355. 

La fachada ornamental se produjo a partir de placas de 15 mm de espesor compuestas de metacrilato blanco. Los paneles de metacrilato montados en puntos cerca de las vigas en arco están parcialmente cortados y forman en conjunto un gran mosaico. Como material de cubierta se utilizó una placa de metal trapezoidal acústico.

Gracias a la geometría del estadio, la visibilidad es óptima. Además, está diseñado de tal manera que las rutas de evacuación ideales estén garantizadas en caso de emergencia.

Contacte con nosotros

Contacte con Dlubal Software

¿Tiene preguntas o necesita asesoramiento?
Contacte con nosotros a través de nuestro servicio de asistencia gratuito por correo electrónico, chat o fórum, o encuentre varias soluciones sugeridas y consejos útiles en nuestra página de preguntas más frecuentes (FAQ).

+34 911 438 160

info@dlubal.com

RSTAB Programa principal
RSTAB 8.xx

Programa principal

El software de ingeniería estructural para el análisis y dimensionado de estructuras de barras, pórticos y entramados realizando cálculos lineales y no lineales de los esfuerzos internos, deformaciones y reacciones en los apoyos

Precio de la primera licencia
2.280,00 EUR
;