FAQ 005616 | Mis resultados en RWIND cambian o parecen poco plausibles. ¿Cuál puede ser la causa?
FAQ 005616 | Mis resultados en RWIND cambian o parecen poco plausibles. ¿Cuál puede ser la causa?
18-10-2024
053338
  • RWIND 3 – Basic
  • RWIND 3 – Pro
  • Simulación de flujos de viento y generación de cargas de viento

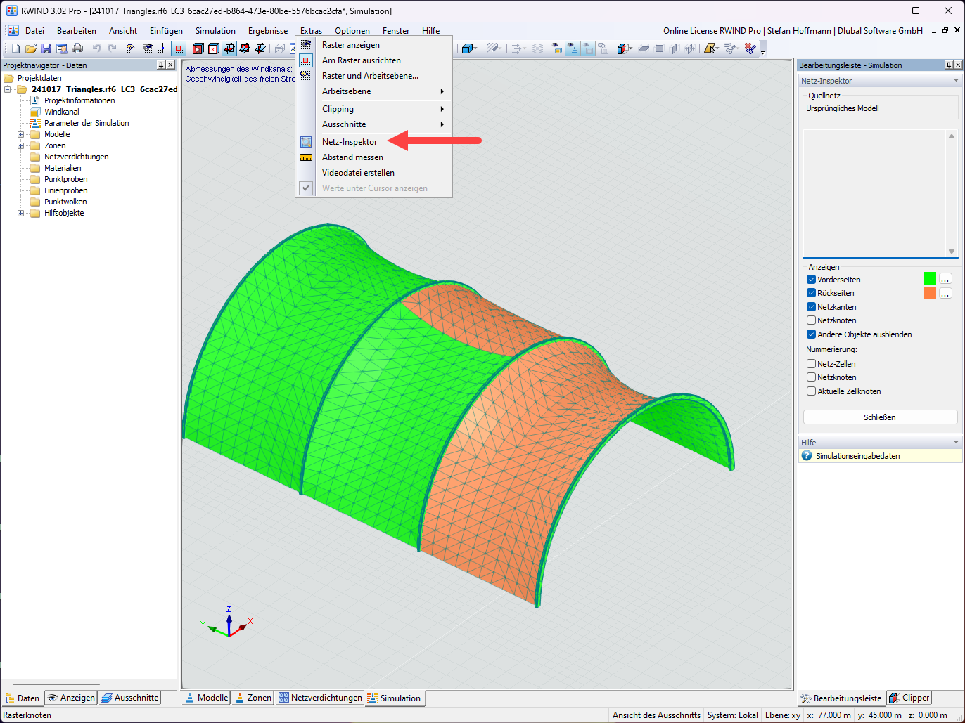
FAQ 005616 | RWIND - Inspector de red

FAQ 005616 | Mis resultados en RWIND cambian o parecen poco plausibles. ¿Cuál puede ser la causa?

Usado en
  • Resultados discontinuos de RWIND
Compartir