173x
005616
18-10-2024

Resultados discontinuos de RWIND

Mis resultados en RWIND cambian o parecen inverosímiles. ¿Por qué?


Respuesta:

Para generar una malla de volumen finito para el análisis CFD, el modelo debe ser topológicamente correcto. En RWIND 3, los límites del modelo se definen mediante triángulos. Topológicamente correcto significa que estos triángulos deben formar una malla de triángulos cerrada: cada borde de la malla tiene exactamente dos triángulos adyacentes y los triángulos no deben cortarse ni tocarse, excepto en los bordes y vértices comunes.

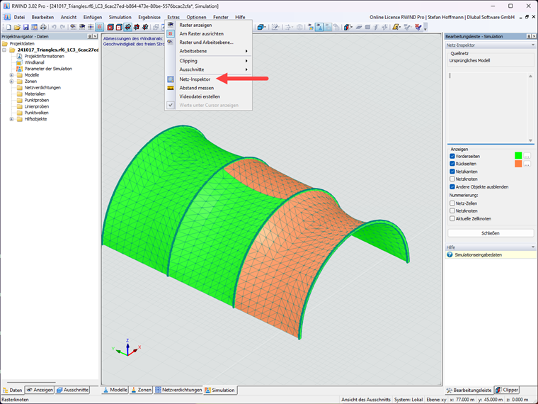
Si hay discontinuidades en los resultados, puede deberse a la orientación de los triángulos, los cuales tienen un lado frontal y uno posterior. Puede verificar esto cómodamente en el inspector de malla:

Para corregir la orientación de los triángulos, puede intentar desactivar la opción Alinear normales para resultados de superficie (1). Además, puede "Reparar" el modelo (2):


Autor

Stefan apoya en el Customer Support con cuestiones técnicas. Incluso en temas más complejos, procede de forma estructurada y garantiza resultados comprensibles.



;