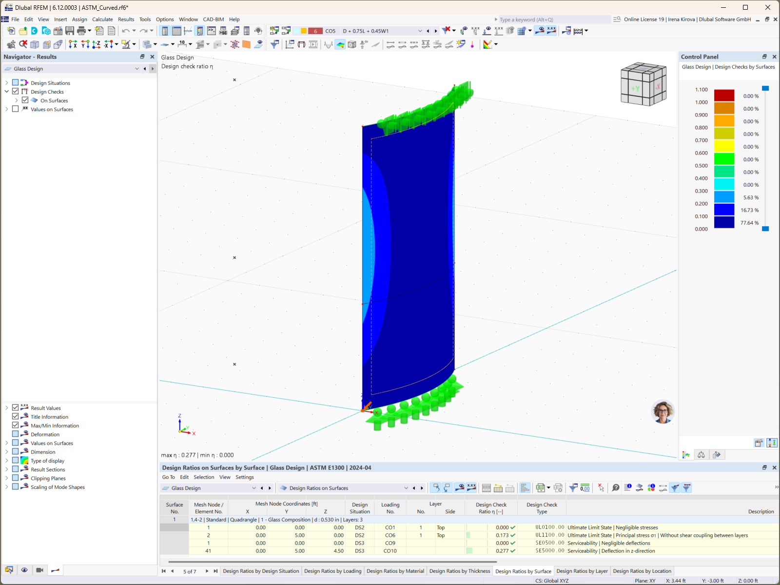
RFEM 6 muestra los resultados del diseño incorporando ASTM E1300-24 para análisis de ingeniería.
RFEM 6 muestra los resultados del diseño incorporando ASTM E1300-24 para análisis de ingeniería.
10-11-2025
060026
  • RFEM 6
  • Estructuras de vidrio y fachadas

Resultados de cálculo según ASTM E1300-14 en RFEM 6

RFEM 6 muestra los resultados del diseño incorporando ASTM E1300-24 para análisis de ingeniería.

La imagen muestra el software RFEM 6 mostrando los resultados de diseño que integran la norma ASTM E1300-24. Esta norma se utiliza para el diseño de vidrio en estructuras, garantizando la seguridad y el rendimiento. RFEM 6 utiliza esta norma para proporcionar cálculos y análisis precisos en proyectos de ingeniería civil.
  • ASTM E1300-24
  • Análisis de ingeniería
  • Resultados de diseño
  • RFEM 6
  • Cálculo estructural
Usado en
  • Cálculo de vidrio con ASTM E1300-24 en RFEM 6: Guía completa
Compartir