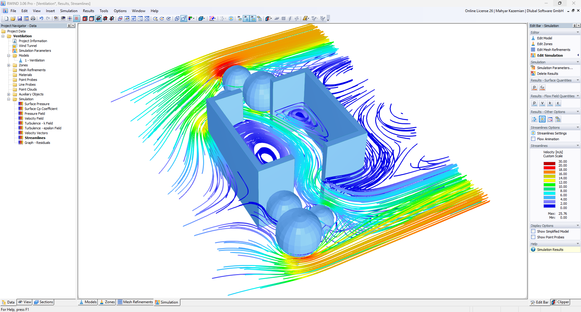
Resultados de RWIND de líneas de corriente que muestran los patrones de flujo de aire y ventilación alrededor del edificio
Resultados de RWIND de líneas de corriente que muestran los patrones de flujo de aire y ventilación alrededor del edificio
14-12-2025
060654
  • RFEM 6

Resultados de RWIND con líneas de flujo mostrando patrones de flujo de aire y ventilación alrededor del edificio

Resultados de RWIND de líneas de corriente que muestran los patrones de flujo de aire y ventilación alrededor del edificio

Usado en
  • Flujo de trabajo para la creación de diagramas de ventilación basados en CFD usando Rhino, RWIND y Snagit
Compartir