1042x
002023
20-12-2025

Flujo de trabajo para la creación de diagramas de ventilación basados en CFD usando Rhino, RWIND y Snagit

El artículo describe un flujo de trabajo sencillo para crear diagramas de ventilación modelando en Rhino, ejecutando simulaciones de flujo de aire en RWIND y mejorando los resultados en Snagit. Este proceso produce diagramas precisos y visualmente atractivos que muestran cómo el aire se mueve alrededor de los edificios, lo que los hace ideales para análisis arquitectónicos y presentaciones.

Los proyectos modernos de diseño arquitectónico y urbano dependen cada vez más de visualizaciones claras, intuitivas y basadas en datos para comprender cómo el viento interactúa con los edificios, espacios abiertos y vegetación circundante. A medida que los desafíos de diseño se vuelven más complejos—impulsados por la adaptabilidad al clima, objetivos de sostenibilidad y requisitos de confort humano—las descripciones cualitativas simples del flujo de aire ya no son suficientes.

Los diagramas de ventilación juegan un papel crucial en la traducción del comportamiento complejo del flujo de aire a un lenguaje visual comprensible. Permiten a ingenieros, arquitectos y urbanistas evaluar rápidamente patrones de distribución del viento, identificar áreas de estancamiento o velocidades de viento excesivas y evaluar la efectividad de las estrategias de ventilación natural. Al ilustrar cómo el aire se mueve a través de patios, entre edificios y alrededor de elementos paisajísticos, estos diagramas apoyan decisiones fundamentadas tanto en las etapas iniciales de concepto como en los refinamientos posteriores del diseño.

Más allá de la visualización del flujo de aire, los diagramas de ventilación también contribuyen a la evaluación del confort térmico, el confort del peatón frente al viento y el rendimiento ambiental. Ayudan a los diseñadores a entender cómo la geometría, orientación, aberturas y vegetación influyen en la eficiencia de la ventilación, la eliminación de calor y las condiciones microclimáticas. Como resultado, los diagramas de ventilación se utilizan ampliamente no solo para análisis técnicos, sino también para la comunicación con clientes, partes interesadas y audiencias no técnicas, cerrando la brecha entre los resultados utilizando la dinámica de fluidos computacional (CFD) y la intención del diseño arquitectónico.

Esta guía técnica según Ref. [1] demuestra un flujo de trabajo simplificado para crear un diagrama de ventilación de alta calidad combinando:

  • Rhino → Creación de modelo 3D
  • RWIND → Cálculo de flujo de viento basado en CFD
  • Snagit → Post-procesamiento y exportación del diagrama final

El método está optimizado para modelos arquitectónicos simples como habitaciones, patios, pabellones y diseños exteriores con obstáculos como árboles o muros.

1. Descripción general del flujo de trabajo

El flujo de trabajo completo consta de seis etapas:

  • Crear un modelo 3D en Rhino
  • Importar el modelo STL en RWIND
  • Configurar la simulación de viento en RWIND
  • Visualizar el flujo de aire y extraer resultados CFD
  • Post-procesar el diagrama en Snagit
  • Producir el diseño final de ventilación

Este proceso combina facilidad de modelado (Rhino), simulación avanzada de viento (RWIND) y gráficos de alta calidad (Snagit) para producir resultados adecuados para presentaciones arquitectónicas, informes de análisis ambiental o material de marketing.

2. Creación del modelo 3D en Rhino

2.1 Modela solo los elementos esenciales

En Rhino, se recomienda modelar solo aquellos elementos que son esenciales para el estudio de ventilación, tales como:

  • Envolventes de edificios y muros principales
  • Aberturas que influyen en el flujo de aire y rutas de ventilación
  • Representaciones simplificadas de vegetación (por ejemplo, esferas o cilindros)

Al mismo tiempo, los usuarios son libres de incluir cualquier detalle geométrico adicional que sea relevante para sus objetivos específicos de análisis. Sin embargo, se deben evitar los elementos innecesarios o puramente decorativos, ya que una complejidad geométrica excesiva puede afectar negativamente la calidad de la malla, aumentar el costo computacional y ralentizar los cálculos CFD.

2.2 Establecer las unidades correctas

RWIND requiere que las unidades geométricas sean correctas.

  • Establecer unidades de modelo a metros (Archivo → Propiedades → Unidades)
  • Asegurar sólidos cerrados y superficies limpias
  • Alinear el modelo con los ejes globales para evitar problemas de orientación

2.3 Exportación del modelo

Exporta el modelo como archivo STL:

  • Archivo → Exportar → Modelo 3D
  • Elegir formato STL
  • Confirmar que las unidades de exportación estén configuradas a metros

Este archivo STL servirá como la entrada de geometría para RWIND.

3. Importar el modelo en RWIND

Abrir RWIND e importar el archivo STL exportado. El software reconoce automáticamente los límites del dominio y genera un entorno de túnel de viento externo alrededor de tu modelo.

Pasos clave después de la importación

  • Verificar la orientación y escala del modelo
  • Ajustar el tamaño de la caja delimitadora si deseas un dominio de flujo más grande
  • Elegir si los objetos (árboles, muros) se comportan como obstáculos sólidos o elementos porosos

RWIND admite una amplia gama de modelos de turbulencia y configuraciones de solución, ideales para estudios arquitectónicos.

4. Configuración de la simulación en RWIND

4.1 Definir dirección y velocidad del viento

Las entradas típicas incluyen:

  • Velocidad del viento a una altura de referencia
  • Categoría de terreno (urbano, suburbano, campo abierto, etc.)
  • Ángulos de dirección del viento (por ejemplo, 0°, 45°, 90°)

Se pueden simular múltiples direcciones para análisis comparativos.

4.2 Configuración de malla y solución

  • Elegir automalla para uso general
  • Aumentar la densidad de malla solo alrededor de áreas críticas (por ejemplo, vegetación, aberturas de fachadas)
  • Elegir estacionario o transitorio según la complejidad

4.3 Ejecutar la simulación

RWIND genera:

  • Campo de velocidad
  • Distribución de presión
  • Líneas de corriente
  • Presiones en superficies en todos los elementos

Estos conjuntos de datos son esenciales para crear diagramas de flujo de aire.

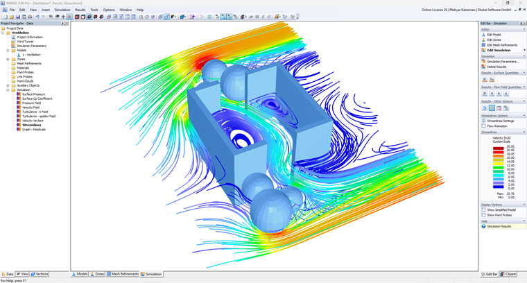
5. Visualización del flujo de aire

RWIND ofrece varias herramientas de visualización:

  • Líneas de corriente para patrones de flujo de aire
  • Porciones de contorno de velocidad
  • Campos vectoriales
  • Mapas de colores de presión del viento

Para los diagramas de ventilación, las líneas de corriente coloreadas son a menudo las más intuitivas. Ajustar:

  • Densidad de líneas de corriente
  • Grosor de las líneas
  • Gradiente de color (por ejemplo, azul → verde → amarillo)
  • Transparencia para claridad arquitectónica

Exportar la visualización como:

  • PNG transparente
  • JPG de alta resolución
  • TIFF para post-procesamiento gráfico

6. Post-procesamiento y documentación con Snagit

Snagit se utiliza para el post-procesamiento y comunicación eficiente:

  • Captura vistas de simulación de alta resolución
  • Añadir flechas, anotaciones y etiquetas
  • Destacar direcciones de flujo de aire y zonas de ventilación
  • Preparar imágenes para informes, tutoriales o presentaciones

Este paso se enfoca en la claridad más que en la representación artística, haciéndolo ideal para documentación técnica y contenido de intercambio de conocimientos.

7. Diagrama final de ventilación

El resultado es un diagrama de ventilación profesional adecuado para:

El resultado final es un diagrama de ventilación limpio e informativo que combina:

  • Resultados CFD precisos de RWIND
  • Geometría precisa de Rhino
  • Anotaciones visuales claras de Snagit

Dichos diagramas son adecuados para informes de diseño, estudios ambientales, material educativo y contenido de marketing.

8. Ventajas clave de este flujo de trabajo

  • Rhino: Modelado preciso y flexible en 3D
  • RWIND: Análisis CFD rápido y fiable
  • Snagit: Anotación y documentación eficiente
  • Geometría simplificada: Costo computacional reducido

Visuales claros: Comunicación mejorada del comportamiento del flujo de aire

Conclusión

Al integrar Rhino, RWIND y Snagit, los diseñadores e ingenieros pueden crear de manera eficiente diagramas de ventilación que son tanto técnicamente precisos como fáciles de entender. Este flujo de trabajo apoya decisiones de diseño informadas mientras proporciona documentación visual de alta calidad para una amplia gama de aplicaciones arquitectónicas e ingenieriles.


Autor

Mahyar es responsable del desarrollo de productos y del marketing de Dlubal Software, en particular de RWIND 2. Combina el desarrollo técnico con la evolución de la comunicación del producto.

Referencias


;