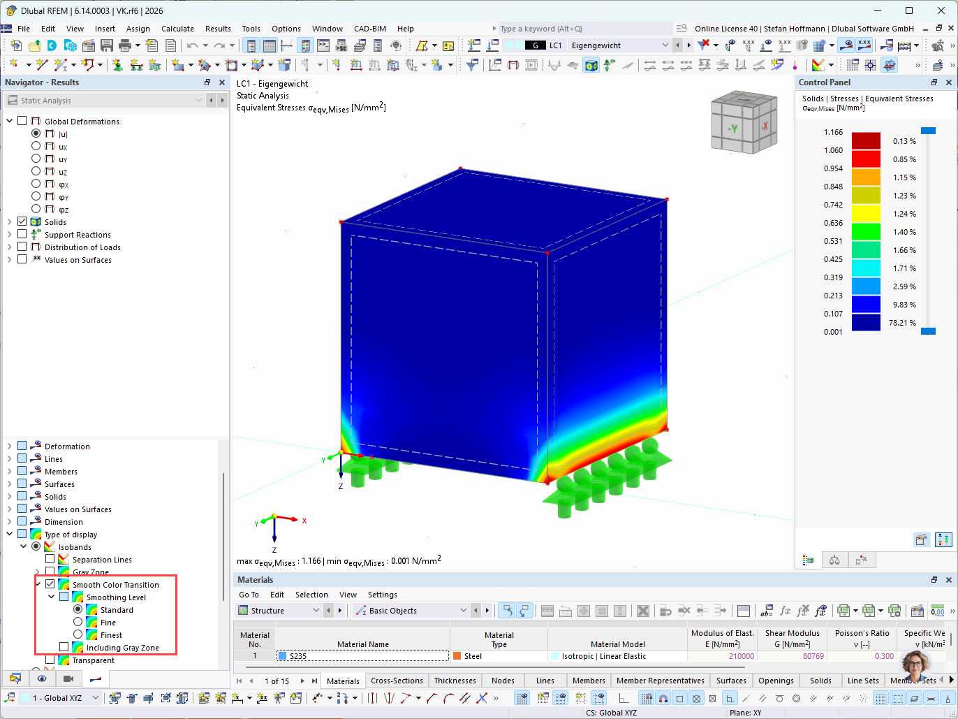
Suaves transiciones de color de isosuperficies
Suaves transiciones de color de isosuperficies
28-04-2026
062473
  • RFEM 6
  • RSTAB 9
  • AnĂ¡lisis y dimensionamiento de estructuras
    • AnĂ¡lisis por elementos finitos

Transiciones suaves de color de isosuperficies

Suaves transiciones de color de isosuperficies

Usado en
  • RFEM 6 - Transiciones de color suaves de isosuperficies
Compartir