22x
005798
28-04-2026

RFEM 6 - Transiciones de color suaves de isosuperficies

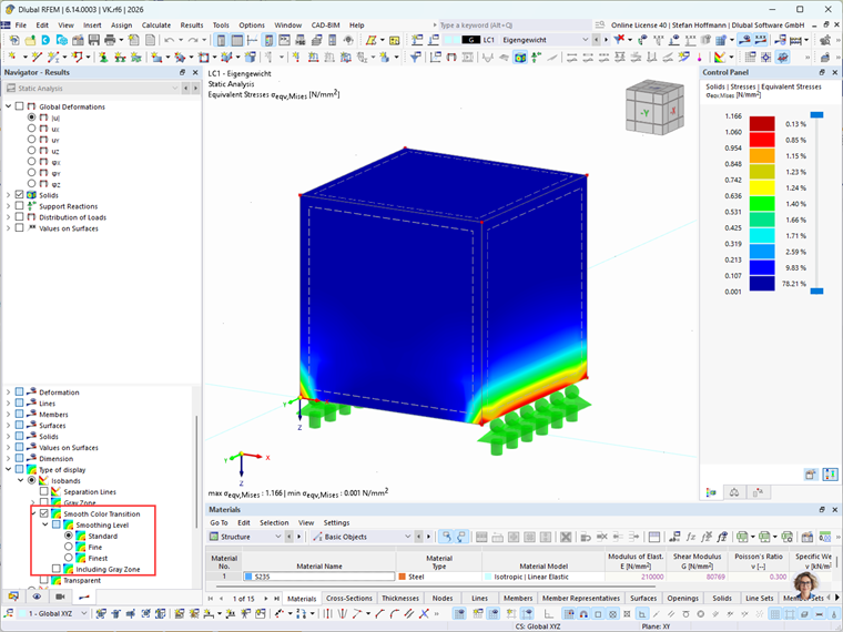
¿Cómo puedo activar transiciones suaves de color de las superficies iso en RFEM 6?


Respuesta:

Esta conversión se realiza en el Navegador - Resultados, en la parte inferior, en "Tipo de representación" → "Isosuperficies" → "Transiciones suaves de color".


Autor

Stefan apoya en el Customer Support con cuestiones técnicas. Incluso en temas más complejos, procede de forma estructurada y garantiza resultados comprensibles.



;