Modèle de calcul RFEM d’un pavillon en bois avec une toiture en membrane remarquable.
  • Visionneuse 3D
  • Visionneuse 3D | Babylon
  • Réalité virtuelle
Modèle de calcul RFEM d’un pavillon en bois avec une toiture en membrane remarquable.
15.10.2025
059580
  • RFEM 6

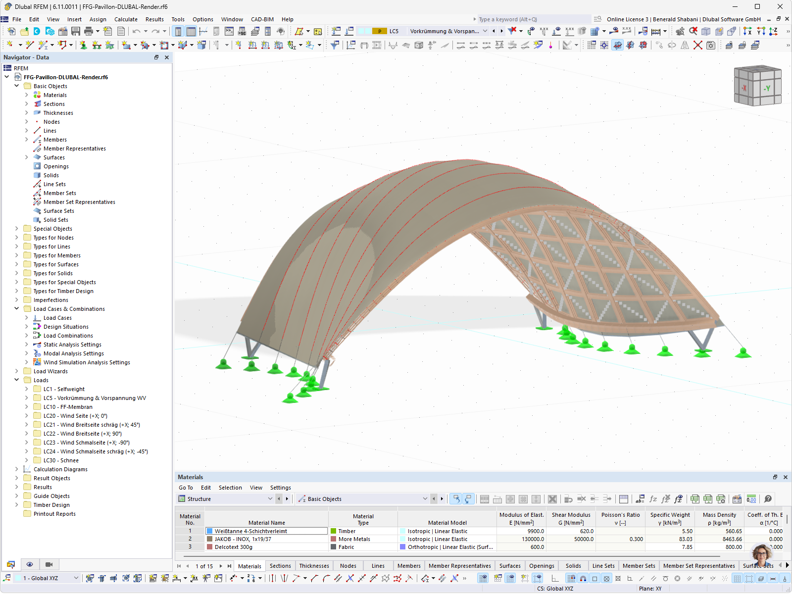
Modèle RFEM du pavillon en bois avec toiture en membrane

Modèle de calcul RFEM d’un pavillon en bois avec une toiture en membrane remarquable.

Ce modèle RFEM montre un pavillon en bois conçu avec une toiture en membrane incurvée. La structure est composée d’éléments en bois laminé qui supportent la membrane et permettent une couverture flexible et légère. L’utilisation de RFEM permet l’analyse de distributions de charges complexes et des ajustements de conception. Le projet élégant combine des techniques de construction bois traditionnelles et des matériaux innovants. ©Beyond Bendings.
  • Structures en bois
  • Pavillon
  • Toiture à membrane
  • RFEM
  • Modèle de structure
Utilisé dans
  • Pavillon en bois au Wissenscampus de Kuchl, Autriche
Modèle 3D
Non disponible au téléchargement Projet client / vue uniquement
En savoir plus sur le modèle 3D
  • Pavillon en bois avec toiture en membrane
Spécifications
Nombre de nœuds 7952
Nombre de lignes 6665
Nombre de barres 6665
Nombre de surfaces 8
Nombre de solides 0
Nombre de cas de charge 9
Nombre de combinaisons de charges 17
Nombre de combinaisons de résultats 0
Poids total 0,582 t
Dimensions (métriques) 10,653 x 4,898 x 6,828 m
Dimensions (impériales) 34.95 x 16.07 x 22.4 feet
Partager