566x
001376
15.10.2025

Pavillon en bois au Wissenscampus de Kuchl, Autriche

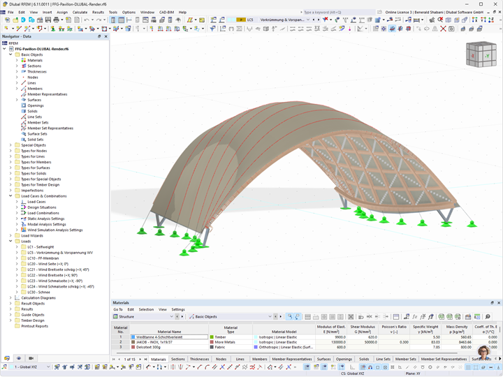
Dans la région de Salzbourg, en Autriche, un pavillon en bois temporaire a été construit dans le cadre d’un projet de recherche coopératif. La structure porteuse a été entièrement conçue numériquement, par un calcul de structure et une simulation des flux de vent effectués dans RFEM et RWIND, et montre de nouvelles approches pour les structures légères durables.

Au printemps 2025, un pavillon innovant en bois avec une membrane a été érigé sur le campus de l’Université des Sciences Appliquées de Salzbourg à Kuchl. Le projet se base sur le système FLEXGrid développé par la startup autrichienne Beyond Bending, un principe de construction innovant et breveté pour des coques en treillis en bois soumises à la traction. Pour cela, des lamelles de bois préfabriquées à plat en sapin blanc local ont été élastiquement déformées sur place et assemblées en une structure spatiale, recouverte ensuite d’une membrane textile. L’architecture de forme libre ainsi créée séduit par son faible usage des matériaux, sa qualité de conception et sa démontabilité complète.

La planification de la structure a été réalisée via une chaîne de processus entièrement paramétrique. Le point de départ était une surface cible, modélisée à l’aide de Rhino/Grasshopper et directement reliée à RFEM 6 et RWIND 2. Cela a permis de générer en peu de temps un modèle de structure vérifiable et réalisable. Le flux de travail numérique comprenait la recherche de forme, la génération de structure, le calcul des charges de vent via simulation CFD ainsi que la vérification selon les directives Eurocode.

Le projet démontre non seulement le potentiel des méthodes numériques de planification et de fabrication dans la construction en bois, mais aussi une approche durable et recyclable pour l’architecture temporaire. Le pavillon est de structure modulaire, facile à monter, démonter et réutiliser à un autre emplacement sans perte de qualité ni de matériaux.

Localisation Wissenscampus Kuchl
Markt 136a
5431 Kuchl
Autriche
Ingénierie des structures
Partenaire
Structure bois
Membrane


Spécifications du projet

Données de modèle

Nombre de nœuds 7952
Nombre de lignes 6665
Nombre de barres 6665
Nombre de surfaces 8
Nombre de solides 0
Nombre de cas de charge 9
Nombre de combinaisons de charges 17
Nombre de combinaisons de résultats 0
Poids total 0,582 t
Dimensions (métriques) 10,653 x 4,898 x 6,828 m
Dimensions (impériales) 34.95 x 16.07 x 22.4 feet

Avez-vous des questions ?