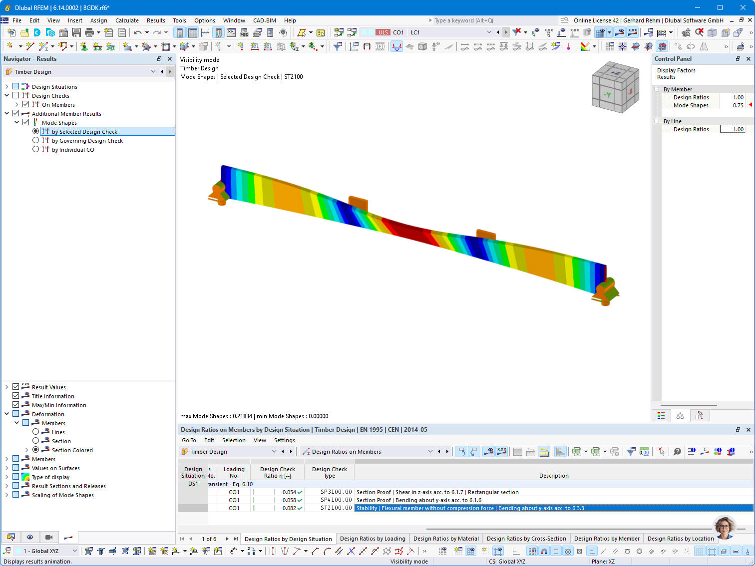
Représentation de la forme modale - Déversement de la membrure supérieure en tenant compte des maintiens latéraux aux points du tiers
Représentation de la forme modale - Déversement de la membrure supérieure en tenant compte des maintiens latéraux aux points du tiers
15.04.2026
062285
  • RFEM 6

Représentation du mode propre - Flambement de la membrure supérieure en tenant compte des appuis latéraux aux points de tiers

Représentation de la forme modale - Déversement de la membrure supérieure en tenant compte des maintiens latéraux aux points du tiers

Utilisé dans
  • Déversement dans les structures en bois | Exemples 1
Partager