FAQ 005616 | I miei risultati in RWIND cambiano o sembrano poco plausibili. Quale potrebbe essere la causa?
FAQ 005616 | I miei risultati in RWIND cambiano o sembrano poco plausibili. Quale potrebbe essere la causa?
2024-10-18
053338
  • RWIND 3 – Basic
  • RWIND 3 – Pro
  • Simulazione del vento e Generazione carico da vento

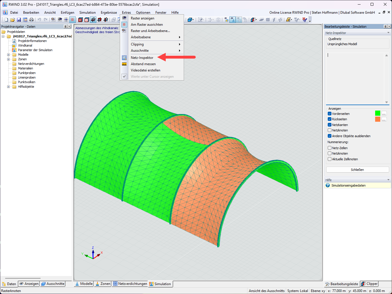
FAQ 005616 | RWIND - Ispezione Rete

FAQ 005616 | I miei risultati in RWIND cambiano o sembrano poco plausibili. Quale potrebbe essere la causa?

Usato in
  • I risultati di RWIND sono incostanti
Condividi