173x
005616
2024-10-18

I risultati di RWIND sono incostanti

Risultati variabili o poco plausibili in RWIND. Perché?


Risposta:

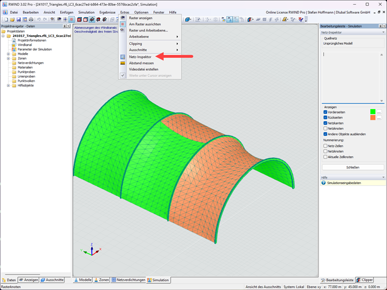
Per generare una rete a volumi finiti per l'analisi CFD, il modello deve essere topologicamente corretto. I limiti del modello in RWIND 3 sono definiti tramite triangoli. Topologicamente corretto significa che questi triangoli devono formare una rete di triangoli chiusa: ogni bordo della rete ha esattamente due triangoli adiacenti e i triangoli non devono intersecarsi o toccarsi se non sui bordi e i vertici comuni.

Se si verificano discontinuità nei risultati, potrebbe dipendere dall'orientamento dei triangoli, che hanno una faccia anteriore e una posteriore. È possibile controllarlo comodamente nell'ispettore della rete:

Per correggere l'orientamento dei triangoli, è possibile provare a disattivare l'opzione Allinea normali per i risultati delle superficie (1). Inoltre, è possibile riparare il modello una volta (2):


Autore

Stefan supporta il Customer Support nelle questioni tecniche. Anche in caso di temi più complessi procede in modo strutturato e garantisce risultati comprensibili.



;