Modello di calcolo RFEM di un padiglione in legno con una copertura a membrana impressionante
  • Visualizzatore 3D
  • 3D Viewer | Babylon
  • Realtà virtuale
Modello di calcolo RFEM di un padiglione in legno con una copertura a membrana impressionante
2025-10-15
059580
  • RFEM 6

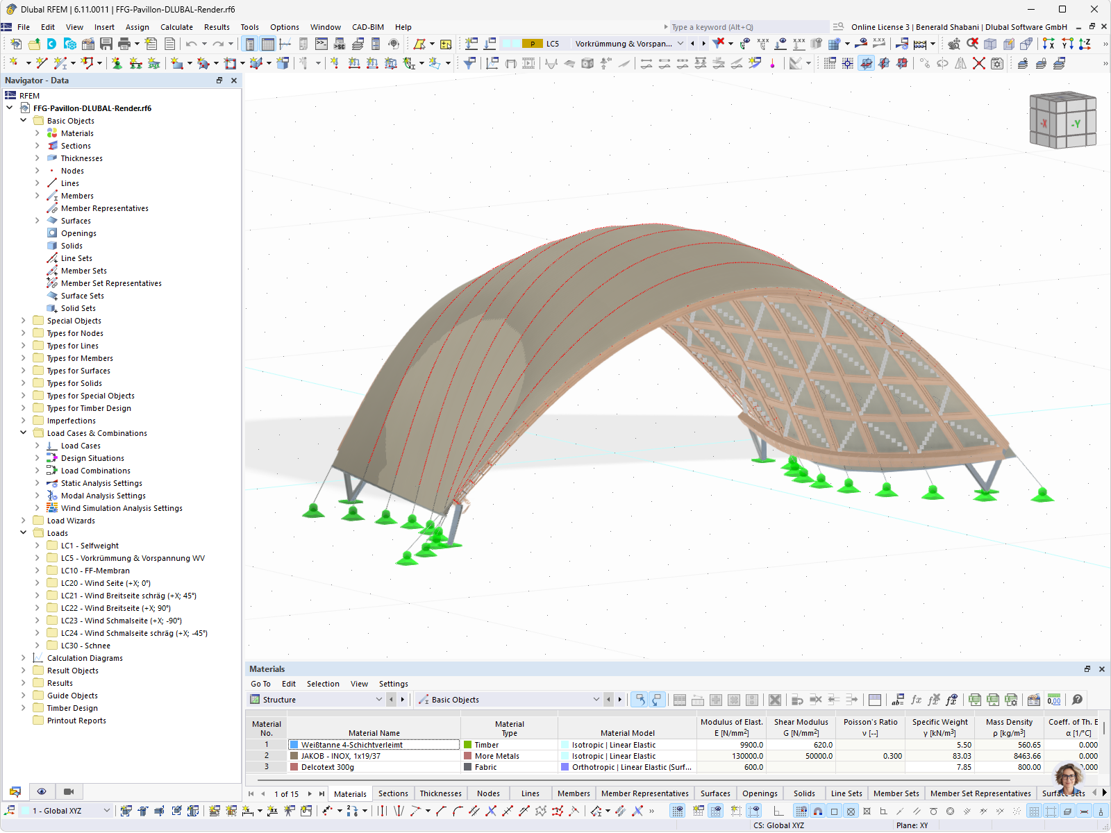
Modello RFEM del padiglione in legno con copertura a membrana

Modello di calcolo RFEM di un padiglione in legno con una copertura a membrana impressionante

Un modello RFEM mostra un padiglione in legno architettonico con una copertura a membrana curva. La struttura è composta da elementi in legno laminato che supportano la membrana e consentono una copertura flessibile e leggera. L'uso di RFEM consente l'analisi di complesse distribuzioni dei carichi e adattamenti del progetto. Il design elegante combina tecniche tradizionali di costruzione in legno con materiali innovativi. ©Beyond Bendings.
  • Strutture in legno
  • Padiglione
  • Copertura in membrana
  • RFEM
  • Modello strutturale
Usato in
  • Padiglione in legno al Wissenscampus di Kuchl, Austria
Modello 3D
Non è possibile scaricare Progetto cliente / Solo visualizzazione
Ulteriori informazioni sul modello 3D
  • Padiglione in legno con copertura a membrana
Specifiche
Numero di nodi 7952
Numero di linee 6665
Numero di aste 6665
Numero di superfici 8
Numero di solidi 0
Numero di casi di carico 9
Nr. di combinazioni di carico 17
Nr. di combinazioni di risultati 0
Peso totale 0,582 t
Dimensioni (metriche) 10.653 x 4.898 x 6.828 m
Dimensioni (imperiali) 34.95 x 16.07 x 22.4 feet
Condividi