566x
001376
2025-10-15

Padiglione in legno al Wissenscampus di Kuchl, Austria

A Salisburgo, in Austria, è stato realizzato un padiglione in legno temporaneo come parte di un progetto di ricerca congiunto. La struttura è stata progettata interamente in modo digitale, compresa l’analisi strutturale e della simulazione del vento con RFEM e RWIND, e mostra nuovi approcci per strutture leggere sostenibili.

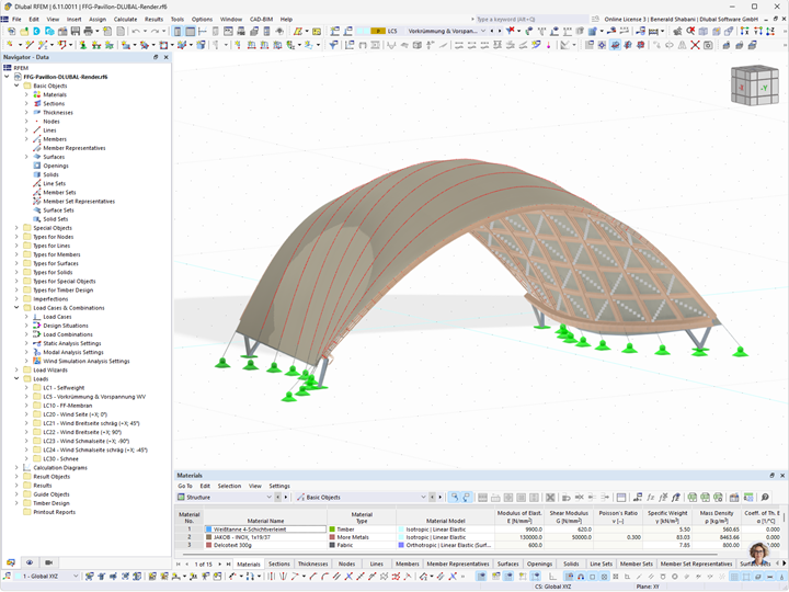
A primavera 2025 è stato realizzato un innovativo padiglione a membrana in legno nel campus dell'Università di Scienze Applicate di Salisburgo, a Kuchl. Il progetto si basa sul sistema strutturale FLEXGrid della startup austriaca Beyond Bending, un nuovo principio costruttivo brevettato per gusci reticolari in legno estensibili. In questo contesto, le lamelle in legno di abete bianco locale, prefabbricate in piano, sono state elasticamente deformate in loco e collegate per formare una struttura spaziale che è stata successivamente rivestita con una membrana tessile. L'architettura a forma libera risultante si distingue per il ridotto impiego di materiali, l’elevata qualità estetica e la completa reversibilità.

La progettazione della struttura portante è stata realizzata tramite una catena di processi completamente parametrica. Il punto di partenza è stato una superficie obiettivo, modellata con l'ausilio di Rhino/Grasshopper e collegata direttamente a RFEM 6 e RWIND 2. In questo modo è stato possibile generare in breve tempo un modello strutturale costruibile e verificabile. Il flusso di lavoro digitale comprendeva la ricerca della forma, la generazione della struttura, il calcolo dei carichi del vento mediante simulazione CFD e la progettazione secondo le linee guida dell'Eurocodice.

Il progetto non dimostra solo il potenziale delle metodologie digitali di pianificazione e produzione nel settore delle costruzioni in legno, ma anche un approccio sostenibile e circolare all’architettura temporanea. Il padiglione è modulare, facile da montare, smontare e riutilizzare in un'altra posizione senza perdita di qualità o materiali.

Posizione Wissenscampus di Kuchl
Piazza del mercato 136a
5431 Kuchl
Austria
Progettazione strutturale
Partner cooperativo
Strutture in legno
Membrana


Specifiche del progetto

Dati modello

Numero di nodi 7952
Numero di linee 6665
Numero di aste 6665
Numero di superfici 8
Numero di solidi 0
Numero di casi di carico 9
Nr. di combinazioni di carico 17
Nr. di combinazioni di risultati 0
Peso totale 0,582 t
Dimensioni (metriche) 10.653 x 4.898 x 6.828 m
Dimensioni (imperiali) 34.95 x 16.07 x 22.4 feet

Hai delle domande?