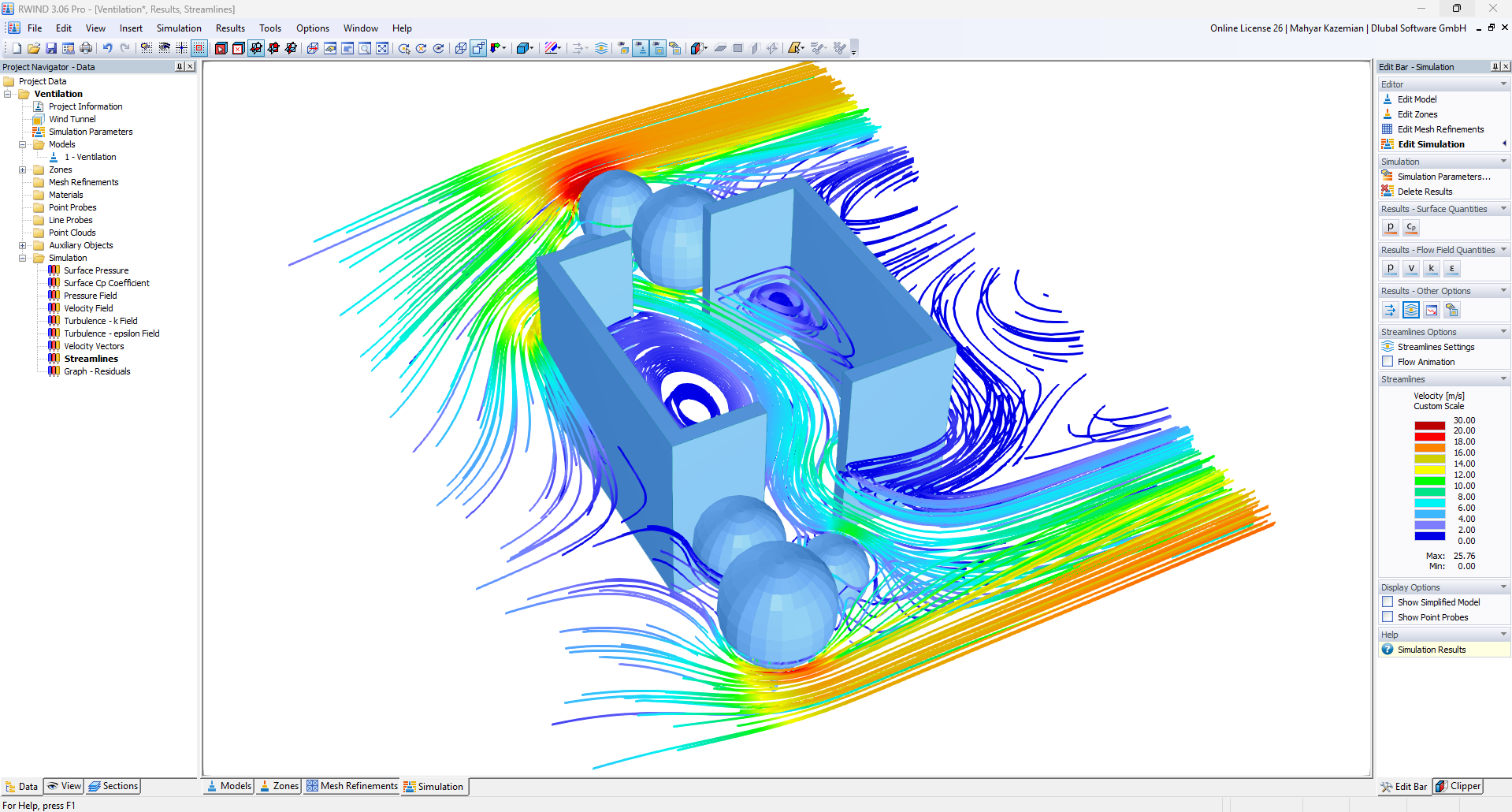
Risultati delle linee di flusso di RWIND che mostrano tipi di flusso d'aria e ventilazione intorno all'edificio
Risultati delle linee di flusso di RWIND che mostrano tipi di flusso d'aria e ventilazione intorno all'edificio
2025-12-14
060654
  • RFEM 6

Risultati delle linee nette di RWIND che mostrano il flusso d'aria e le modalità di ventilazione attorno all'edificio

Risultati delle linee di flusso di RWIND che mostrano tipi di flusso d'aria e ventilazione intorno all'edificio

Usato in
  • Flusso di lavoro per l'elaborazione di un diagramma di ventilazione basato su CFD utilizzando Rhino, RWIND e Snagit
Condividi