790x
002023
2025-12-20

Flusso di lavoro per l'elaborazione di un diagramma di ventilazione basato su CFD utilizzando Rhino, RWIND e Snagit

L'articolo descrive un flusso di lavoro semplice per creare diagrammi di ventilazione modellando in Rhino, eseguendo simulazioni di flusso d'aria in RWIND e migliorando i risultati in Snagit. Questo processo produce diagrammi accurati e visivamente attraenti che mostrano come l'aria si muove intorno agli edifici, rendendoli ideali per l'analisi architettonica e le presentazioni.

I progetti di design architettonico e urbano moderni si affidano sempre più a visualizzazioni chiare, intuitive e basate sui dati per comprendere come il vento interagisce con gli edifici, gli spazi aperti e la vegetazione circostante. Man mano che le sfide progettuali diventano più complesse, guidate dalla reattività climatica, dagli obiettivi di sostenibilità e dai requisiti di comfort umano, semplici descrizioni qualitative del flusso d'aria non sono più sufficienti.

I diagrammi di ventilazione svolgono un ruolo cruciale nel tradurre il comportamento complesso del flusso d'aria in un linguaggio visivo comprensibile. Permettono a ingegneri, architetti e pianificatori urbani di valutare rapidamente i modelli di distribuzione del vento, identificare aree di stagnazione o velocità del vento eccessive e valutare l'efficacia delle strategie di ventilazione naturale. Illustrando come l'aria si muove attraverso cortili, tra edifici e attorno a elementi del paesaggio, questi diagrammi supportano decisioni informate sia nelle fasi di concetto iniziale che nei successivi affinamenti progettuali.

Oltre alla visualizzazione del flusso d'aria, i diagrammi di ventilazione contribuiscono anche alla valutazione del comfort termico, del comfort al vento per i pedoni e delle prestazioni ambientali. Aiutano i progettisti a comprendere come la geometria, l'orientamento, le aperture e la vegetazione influenzino l'efficienza della ventilazione, la rimozione del calore e le condizioni microclimatiche. Di conseguenza, i diagrammi di ventilazione sono ampiamente utilizzati non solo per l'analisi tecnica, ma anche per la comunicazione con clienti, stakeholder e pubblici non tecnici, colmando il divario tra i risultati CFD e l'intenzione progettuale architettonica.

Questa guida tecnica secondo la Ref. [1] dimostra un flusso di lavoro semplificato per creare un diagramma di ventilazione di alta qualità combinando:

  • Rhino → Creazione del modello 3D
  • RWIND → Calcolo del flusso di vento basato su CFD
  • Snagit → Post-elaborazione ed esportazione del diagramma finale

Il metodo è ottimizzato per modelli architettonici semplici come stanze, cortili, padiglioni e layout esterni con ostacoli come alberi o muri.

1. Panoramica del flusso di lavoro

Il flusso di lavoro completo consiste in sei fasi:

  • Creaz un modello 3D in Rhino
  • Importa il modello STL in RWIND
  • Imposta la simulazione del vento in RWIND
  • Visualizza il flusso d'aria ed estrai i risultati CFD
  • Elabora succesivamente il diagramma in Snagit
  • Produci il layout di ventilazione finale

Questo processo unisce facilità di modellazione (Rhino), simulazione avanzata del vento (RWIND) e grafica di alta qualità (Snagit) per produrre risultati adatti a presentazioni architettoniche, rapporti di analisi ambientale o materiale di marketing.

2. Creazione del modello 3D in Rhino

2.1 Modella solo gli elementi essenziali

In Rhino, si raccomanda di modellare solo quegli elementi essenziali per lo studio della ventilazione, come:

  • Involucri edilizi e pareti principali
  • Aperture che influenzano il flusso d'aria e i percorsi di ventilazione
  • Rappresentazioni semplificate della vegetazione (ad esempio, sfere o cilindri)

Allo stesso tempo, gli utenti sono liberi di includere dettagli geometrici aggiuntivi rilevanti per i loro obiettivi di analisi specifici. Tuttavia, elementi inutili o puramente decorativi dovrebbero essere evitati, in quanto un'eccessiva complessità geometrica può influire negativamente sulla qualità della mesh, aumentare il costo computazionale e rallentare i calcoli CFD.

2.2 Imposta le unità corrette

RWIND si aspetta che le unità geometriche siano corrette.

  • Impostare le unità del modello su metri (File → Proprietà → Unità)
  • Garantire solidi chiusi e superfici pulite
  • Allineare il modello con gli assi globali per evitare problemi di orientamento

2.3 Esportazione del modello

Esportare il modello come file STL:

  • File → Esporta → Modello 3D
  • Selezionare il formato STL
  • Verificare che le unità di esportazione siano impostate su metri

Questo file STL servirà come input di geometria per RWIND.

3. Importazione del modello in RWIND

Aprire RWIND e importare il file STL esportato. Il software riconosce automaticamente i confini del dominio e genera un ambiente esterno del tunnel del vento attorno al modello.

Fasi principali dopo l'importazione

  • Verificare l'orientamento e la scala del modello
  • Regolare la dimensione della scatola delimitatrice se si desidera un dominio di flusso più grande
  • Scegliere se gli oggetti (alberi, pareti) si comportano come ostacoli solidi o elementi porosi

RWIND supporta una vasta gamma di modelli di turbolenza e impostazioni del risolutore, ideali per studi architettonici.

4. Impostazione della simulazione in RWIND

4.1 Definire direzione e velocità del vento

Gli input tipici includono:

  • Velocità del vento all'altezza di riferimento
  • Categoria del terreno (urbano, suburbano, campo aperto, ecc.)
  • Angoli di direzione del vento (es., 0°, 45°, 90°)

Più direzioni possono essere simulate per analisi comparative.

4.2 Configurazione della mesh e del solver

  • Selezionare l'automesh per uso generale
  • Aumentare la densità della mesh solo attorno ad aree critiche (es., vegetazione, aperture delle facciate)
  • Scegliere Steady o Transient a seconda della complessità

4.3 Eseguire la simulazione

RWIND genera:

  • Campo di velocità
  • Distribuzione della pressione
  • Linee di flusso
  • Pressioni superficiali su tutti gli elementi

Questi set di dati sono essenziali per creare diagrammi di flusso d'aria.

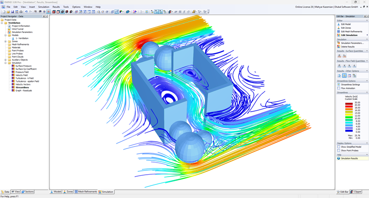
5. Visualizzazione del flusso d'aria

RWIND offre diversi strumenti di visualizzazione:

  • Linee di flusso per modelli di flusso d'aria
  • Sezioni a contorno di velocità
  • Campi di vettori
  • Mappe dei colori della pressione del vento

Per i diagrammi di ventilazione, le linee di flusso colorate sono spesso le più intuitive.
Regola:

  • Densità delle linee di flusso
  • Spessore della linea
  • Gradiente di colore (es., blu → verde → giallo)
  • Trasparenza per chiarezza architettonica

Esportare la visualizzazione in:

  • PNG trasparente
  • JPG ad alta risoluzione
  • TIFF per post-elaborazione grafica

6. Post-elaborazione e documentazione con Snagit

Snagit è utilizzato per un efficacie post-elaborazione e comunicazione:

  • Catturare viste ad alta risoluzione delle simulazioni
  • Aggiungere frecce, annotazioni ed etichette
  • Evidenziare direzioni del flusso d'aria e zone di ventilazione
  • Preparare immagini per rapporti, tutorial o presentazioni

Questo passaggio si concentra sulla chiarezza piuttosto che sul rendering artistico, rendendolo ideale per documentazione tecnica e contenuti di condivisione della conoscenza.

7. Diagramma finale di ventilazione

Il risultato è un diagramma di ventilazione professionale adatto a:

L'output finale è un diagramma di ventilazione pulito e informativo che combina:

  • Risultati CFD accurati da RWIND
  • Geometria precisa da Rhino
  • Annotazioni visive chiare da Snagit

Tali diagrammi sono ben adatti per rapporti di design, studi ambientali, materiale educativo e contenuto di marketing.

8. Vantaggi chiave di questo flusso di lavoro

  • Rhino: Modellazione 3D precisa e flessibile
  • RWIND: Analisi CFD veloce e affidabile
  • Snagit: Annotazione e documentazione efficienti
  • Geometria semplificata: Costo computazionale ridotto

Visuali chiare: Comunicazione migliorata del comportamento del flusso d'aria

Conclusione

Integrando Rhino, RWIND e Snagit, progettisti e ingegneri possono creare efficientemente diagrammi di ventilazione che sono sia tecnicamente accurati che facili da comprendere. Questo flusso di lavoro supporta decisioni progettuali informate fornendo al contempo documentazione visiva di alta qualità per una vasta gamma di applicazioni architettoniche e ingegneristiche.


Autore

Il signor Kazemian è responsabile dello sviluppo del prodotto e del marketing per Dlubal Software, in particolare per il programma RWIND 2.

Bibliografia


;