FAQ 005616 | Wyniki w programie RWIND są nieprawidłowe lub nieprawdopodobne. Jakie mogą być przyczyny?
FAQ 005616 | Wyniki w programie RWIND są nieprawidłowe lub nieprawdopodobne. Jakie mogą być przyczyny?
2024-10-18
053338
  • RWIND 3 – Basic
  • RWIND 3 – Pro
  • Symulacja przepływu wiatru i generowanie obciążenia wiatrem

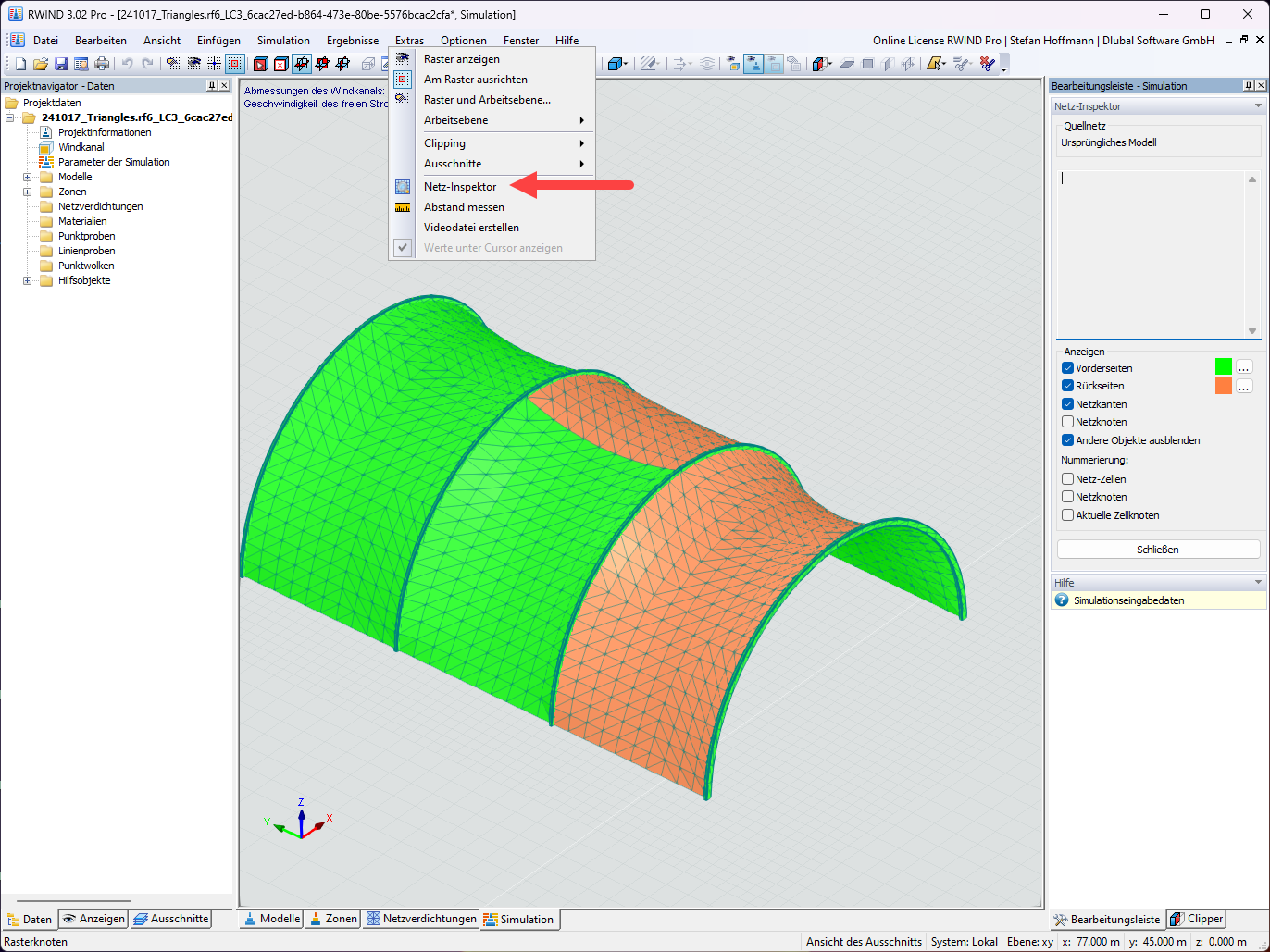
FAQ 005616 | RWIND - Inspektor sieci

FAQ 005616 | Wyniki w programie RWIND są nieprawidłowe lub nieprawdopodobne. Jakie mogą być przyczyny?

Wykorzystano w
  • Nieciągłe wyniki w RWIND
Udostępnij