173x
005616
2024-10-18

Nieciągłe wyniki w RWIND

Moje wyniki w programie RWIND zmieniają się lub wydają się nieprawdopodobne. Jaka może być przyczyna?


Odpowiedź:

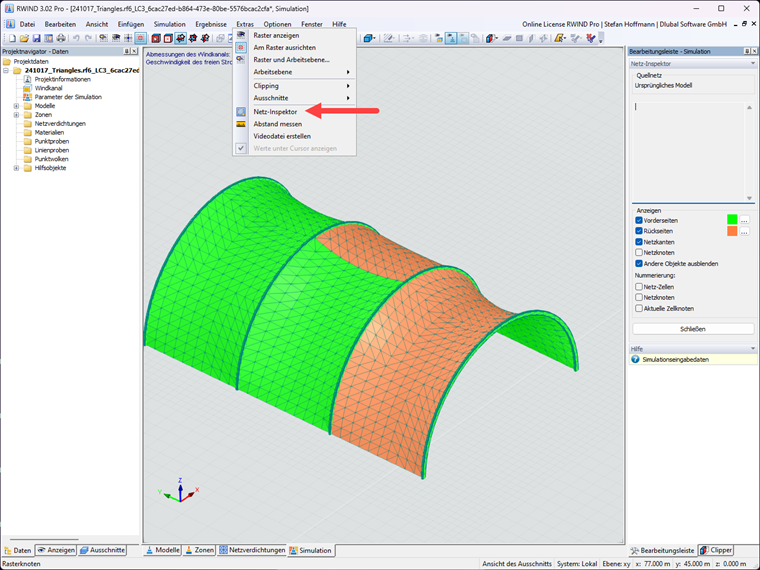
Aby wygenerować siatkę objętości skończonych do analizy CFD, model musi być topologicznie poprawny. Granice modelu w RWIND 3 są definiowane przez trójkąty. Topologicznie poprawny oznacza, że te trójkąty muszą tworzyć zamkniętą siatkę trójkątów – każda krawędź siatki ma dokładnie dwa sąsiednie trójkąty, a trójkąty nie mogą się przecinać ani dotykać, z wyjątkiem wspólnych krawędzi i wierzchołków.

Jeśli pojawiają się nieciągłości w wynikach, może to być spowodowane orientacją trójkątów, które mają przednią i tylną stronę. Można to łatwo sprawdzić w "Inspektorze siatki":

Aby skorygować orientację trójkątów, można spróbować wyłączyć opcję "Wyrównaj normalne dla wyników powierzchni" (1). Można również spróbować "Naprawić" model (2):


Autor

Stefan wspiera dział Obsługi Klienta w kwestiach technicznych. Również w bardziej złożonych zagadnieniach postępuje w sposób uporządkowany i zapewnia zrozumiałe rezultaty.



;