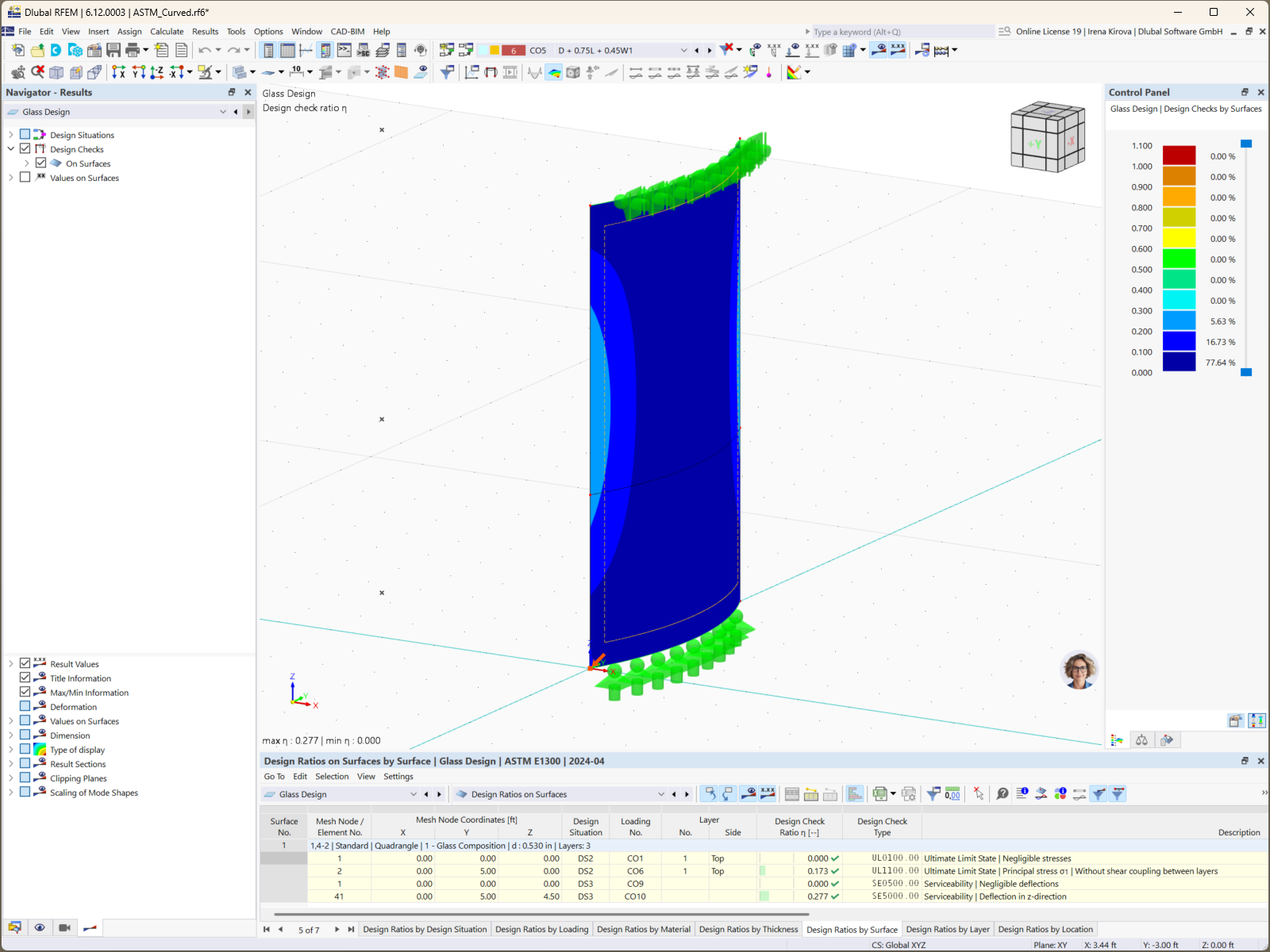
RFEM 6 umożliwia wyświetlanie wyników obliczeń z uwzględnieniem normy ASTM E1300-24.
RFEM 6 umożliwia wyświetlanie wyników obliczeń z uwzględnieniem normy ASTM E1300-24.
2025-11-10
060026
  • RFEM 6
  • Konstrukcje szklane i fasady

Wyniki obliczeń wg ASTM E1300-24 w programie RFEM 6

RFEM 6 umożliwia wyświetlanie wyników obliczeń z uwzględnieniem normy ASTM E1300-24.

Rysunek przedstawia oprogramowanie RFEM 6 wyświetlające wyniki obliczeń, które integrowane są ze standardem ASTM E1300-24. Norma ta jest stosowana do projektowania konstrukcji szklanych, zapewniając bezpieczeństwo i wydajność. RFEM 6 wykorzystuje tę normę do dokładnej analizy i obliczeń w projektach budowlanych.
  • ASTM E1300-24
  • Analiza inżynierska
  • Wyniki obliczeń
  • RFEM 6
  • Projektowanie konstrukcji
Wykorzystano w
  • Projektowanie konstrukcji szklanych zgodnie z ASTM E1300-24 w RFEM 6: Obszerna instrukcja
Udostępnij