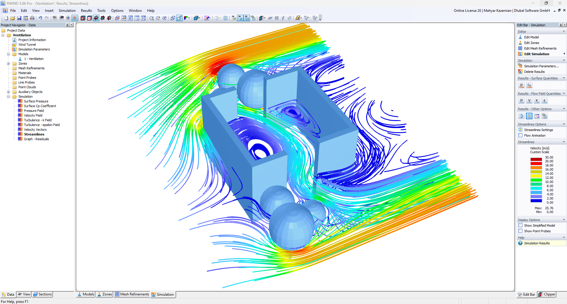
Wyniki linii prądu RWIND przedstawiające przepływ powietrza i wzory wentylacji wokół budynku
Wyniki linii prądu RWIND przedstawiające przepływ powietrza i wzory wentylacji wokół budynku
2025-12-14
060654
  • RFEM 6

Wyniki RWIND z liniami przepływu przedstawiające wzorce przepływu powietrza i wentylacji wokół budynku

Wyniki linii prądu RWIND przedstawiające przepływ powietrza i wzory wentylacji wokół budynku

Wykorzystano w
  • Przepływ pracy dla opartego na CFD tworzenia wykresów wentylacji przy użyciu programów Rhino, RWIND i Snagit
Udostępnij