790x
002023
2025-12-20

Przepływ pracy dla opartego na CFD tworzenia wykresów wentylacji przy użyciu programów Rhino, RWIND i Snagit

Artykuł opisuje prosty proces tworzenia wykresów wentylacyjnych poprzez modelowanie w Rhino, przeprowadzanie symulacji przepływu powietrza w RWIND oraz ulepszanie wyników w Snagit. Proces ten pozwala na uzyskanie dokładnych i estetycznie atrakcyjnych wykresów pokazujących, jak powietrze porusza się wokół budynków, co czyni je idealnymi do analizy architektonicznej i prezentacji.

Nowoczesne projekty architektoniczne i urbanistyczne coraz częściej opierają się na jasnych, intuicyjnych i opartych na danych wizualizacjach, aby zrozumieć, jak wiatr oddziałuje na budynki, otwarte przestrzenie i otaczającą roślinność. W miarę jak wyzwania projektowe stają się bardziej złożone – spowodowane wymaganiami dotyczącymi odporności na klimat, celami zrównoważonego rozwoju i wymaganiami co do komfortu ludzi – proste, jakościowe opisy przepływu powietrza nie są już wystarczające.

Diagramy wentylacyjne odgrywają kluczową rolę w tłumaczeniu złożonego zachowania przepływu powietrza na zrozumiały język wizualny. Umożliwiają inżynierom, architektom i urbanistom szybkie ocenienie wzorców rozkładu wiatru, wskazanie obszarów stagnacji lub nadmiernych prędkości wiatru oraz ocenę skuteczności strategii naturalnej wentylacji. Ilustrując, jak powietrze porusza się przez dziedzińce, między budynkami i wokół elementów krajobrazu, te diagramy wspierają świadome decyzje zarówno na wczesnych etapach koncepcyjnych, jak i podczas późniejszych udoskonaleń projektowych.

Poza wizualizacją przepływu powietrza, diagramy wentylacyjne przyczyniają się również do oceny komfortu cieplnego, komfortu wiatrowego dla pieszych oraz wydajności środowiskowej. Pomagają projektantom zrozumieć, jak geometria, orientacja, otwory i roślinność wpływają na efektywność wentylacji, usuwanie ciepła i warunki mikroklimatyczne. W rezultacie diagramy wentylacyjne są szeroko stosowane nie tylko do analizy technicznej, ale także do komunikacji z klientami, interesariuszami i publicznością nietechniczną, łącząc wyniki CFD z zamierzeniami projektowymi architektury.

Ten przewodnik techniczny zgodnie z Ref. [1] demonstruje uproszczony sposób tworzenia wysokiej jakości diagramu wentylacyjnego poprzez połączenie:

  • Rhino → tworzenie modelu 3D
  • RWIND → obliczenia przepływu wiatru oparte na CFD
  • Snagit → postprocessowanie i eksport ostatecznego diagramu

Metoda ta jest zoptymalizowana dla prostych modeli architektonicznych, takich jak pomieszczenia, dziedzińce, pawilony i aranżacje zewnętrzne z przeszkodami, takimi jak drzewa czy ściany.

1. Przegląd Współpracy

Cały przepływ pracy składa się z sześciu etapów:

  • Utwórz model 3D w Rhino
  • Importuj model STL do RWIND
  • Skonfiguruj symulację wiatru w RWIND
  • Wizualizuj przepływ powietrza i wyciągnij wyniki CFD
  • Postprocess diagramu w Snagit
  • Utwórz ostateczny układ wentylacyjny

Proces ten łączy łatwość modelowania (Rhino), zaawansowaną symulację wiatru (RWIND) i wysokiej jakości grafikę (Snagit), aby uzyskać wyniki odpowiednie do prezentacji architektonicznych, raportów z analiz środowiskowych lub materiałów marketingowych.

2. Tworzenie modelu 3D w Rhino

2.1 Modeluj tylko niezbędne elementy

W Rhino zaleca się modelowanie tylko tych elementów, które są niezbędne do badań nad wentylacją, takich jak:

  • Powłoki budynków i główne ściany
  • Otwory, które wpływają na przepływ powietrza i trasy wentylacyjne
  • Uproszczone reprezentacje roślinności (np. sfery lub cylindry)

Użytkownicy mogą jednocześnie dodawać dowolne dodatkowe szczegóły geometryczne istotne dla ich specyficznych celów analizy. Należy jednak unikać zbędnych elementów dekoracyjnych, ponieważ nadmierna złożoność geometryczna może negatywnie wpływać na jakość siatki, zwiększać koszty obliczeń i spowalniać obliczenia CFD.

2.2 Ustaw poprawne jednostki

RWIND oczekuje poprawnych jednostek geometrycznych.

  • Ustaw jednostki modelu na metry (Plik → Właściwości → Jednostki)
  • Upewnij się, że bryły są zamknięte i powierzchnie czyste
  • Wyrównaj model z globalnymi osiami, aby uniknąć problemów z orientacją

2.3 Eksport modelu

Eksportuj model jako plik STL:

  • Plik → Eksportuj → Model 3D
  • Wybierz format STL
  • Upewnij się, że jednostki eksportu są ustawione na metry

Ten plik STL będzie służył jako dane wejściowe dla RWIND.

3. Importowanie modelu do RWIND

Otwórz RWIND i zaimportuj wyeksportowany plik STL. Oprogramowanie automatycznie rozpoznaje granice domeny i generuje zewnętrzne środowisko tunelu wiatrowego wokół Twojego modelu.

Kluczowe kroki po imporcie

  • Zweryfikuj orientację i skalę modelu
  • Dostosuj rozmiar obszaru granicznego, jeśli chcesz większą domenę przepływu
  • Wybierz, czy obiekty (drzewa, ściany) mają działać jako stałe przeszkody czy elementy porowate

RWIND obsługuje szeroki zakres modeli turbulencji i ustawień solvera, idealnych do badań architektonicznych.

4. Konfiguracja symulacji w RWIND

4.1 Określ kierunek i prędkość wiatru

Typowe dane wejściowe obejmują:

  • Prędkość wiatru na wysokości odniesienia
  • Kategoria terenu (miejski, podmiejski, otwarte pole, itp.)
  • Kąty kierunku wiatru (np. 0°, 45°, 90°)

Można symulować wiele kierunków dla analizy porównawczej.

4.2 Konfiguracja siatki i solvera

  • Wybierz automatyczną siatkę do ogólnego użytku
  • Zwiększ gęstość siatki tylko wokół krytycznych obszarów (np. roślinność, otwierania fasad)
  • Wybierz stały lub przejściowy w zależności od złożoności

4.3 Uruchom symulację

RWIND generuje:

  • Pole prędkości
  • Rozkład ciśnienia
  • Strumienie
  • Ciśnienia powierzchniowe na wszystkich elementach

Te zestawy danych są niezbędne do tworzenia diagramów przepływu powietrza.

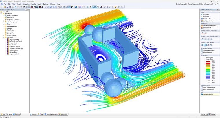
5. Wizualizacja przepływu powietrza

RWIND oferuje kilka narzędzi do wizualizacji:

  • Strumienie dla wzorców przepływu powietrza
  • Przekroje konturowe prędkości
  • Pola wektorowe
  • Mapy kolorów ciśnienia wiatru

W przypadku diagramów wentylacyjnych, kolorowe strumienie są często najbardziej intuicyjne. Dostosuj:

  • Gęstość strumienia
  • Grubość linii
  • Gradient kolorów (np. niebieski → zielony → żółty)
  • Przezroczystość dla jasności architektonicznej

Eksportuj wizualizację jako:

  • Przezroczysty PNG
  • Wysokiej rozdzielczości JPG
  • TIFF do postprocessingu graficznego

6. Postprzetwarzanie i dokumentacja za pomocą Snagit

Snagit służy do efektywnego postprzetwarzania i komunikacji:

  • Zarejestruj widoki symulacji w wysokiej rozdzielczości
  • Dodaj strzałki, adnotacje i etykiety
  • Podkreśl kierunki przepływu powietrza i strefy wentylacyjne
  • Przygotuj obrazy do raportów, samouczków lub prezentacji

Ten krok koncentruje się na jasności, a nie artystycznym rendering, co czyni go idealnym dla dokumentacji technicznej i treści do dzielenia się wiedzą.

7. Ostateczny diagram wentylacji

Rezultatem jest profesjonalny diagram wentylacyjny odpowiedni dla:

Końcowy wynik to czysty i informatywny diagram wentylacji, który łączy:

  • Dokładne wyniki CFD z RWIND
  • Precyzyjną geometrię z Rhino
  • Jasne adnotacje wizualne z Snagit

Takie diagramy są dobrze dostosowane do raportów projektowych, badań środowiskowych, materiałów edukacyjnych i treści marketingowych.

8. Kluczowe zalety tego przepływu pracy

  • Rhino: Precyzyjne i elastyczne modelowanie 3D
  • RWIND: Szybka i niezawodna analiza CFD
  • Snagit: Efektywne adnotacje i dokumentacja
  • Uproszczona geometria: Zredukowane koszty obliczeniowe

Jasne wizualizacje: Ulepszona komunikacja zachowania przepływu powietrza

Wniosek

Poprzez integrację Rhino, RWIND i Snagit, projektanci i inżynierowie mogą efektywnie tworzyć diagramy wentylacyjne, które są zarówno technicznie dokładne, jak i łatwe do zrozumienia. Ten przepływ pracy wspiera świadome decyzje projektowe, zapewniając jednocześnie wysokiej jakości wizualną dokumentację dla szerokiego zakresu aplikacji architektonicznych i inżynierskich.


Autor

Pan Kazemian jest odpowiedzialny za rozwój i marketing produktu Dlubal Software, w szczególności programu RWIND 2.

Odniesienia


;