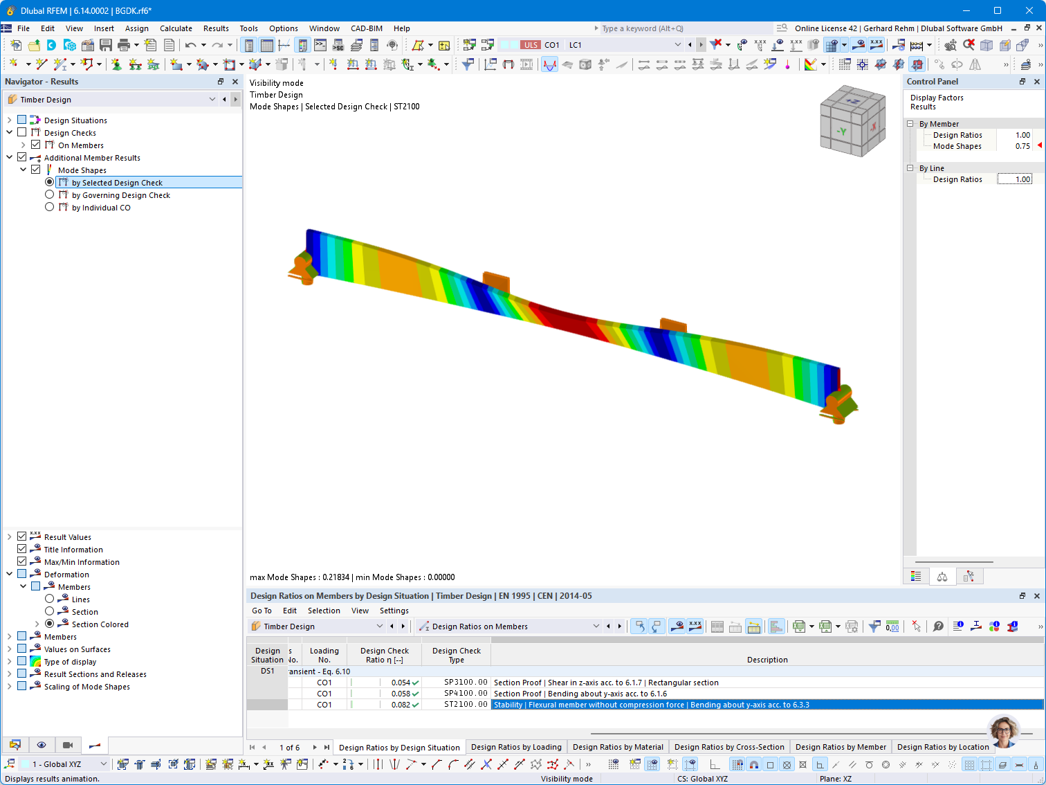
Przedstawienie postaci własnej - wyboczenie pasa górnego z uwzględnieniem bocznych podpór w punktach podziału na trzy części
Przedstawienie postaci własnej - wyboczenie pasa górnego z uwzględnieniem bocznych podpór w punktach podziału na trzy części
2026-04-15
062285
  • RFEM 6

Przedstawienie postaci drgań własnych - wyboczenie pasa górnego z uwzględnieniem bocznych podparć w punktach trzecich

Przedstawienie postaci własnej - wyboczenie pasa górnego z uwzględnieniem bocznych podpór w punktach podziału na trzy części

Wykorzystano w
  • Wyboczenie giętno-skrętne w konstrukcjach drewnianych | Przykłady 1
Udostępnij