11589x
001647
2026-05-06

Wyboczenie giętno-skrętne w konstrukcjach drewnianych | Przykłady 1

Artykuł Wyboczenie giętno-skrętne w konstrukcji drewnianej | Teoria wyjaśnia teoretyczne podstawy analitycznego określania momentu krytycznego Mcrit lub krytycznego naprężenia zginającego σcrit dla wyboczenia giętno-skrętnego belki zginanej. W poniższym artykule przedstawiono przykłady obliczeniowe, których celem jest weryfikacja wyników analizy wartości własnych względem wyników analitycznych.

Zastosowane symbole

L długość belki
b szerokość belki
h wysokość belki
E moduł sprężystości
G moduł ścinania
Iz moment bezwładności względem osi słabej
IT moment bezwładności przy skręcaniu
az odległość punktu przyłożenia obciążenia od środka ścinania

Belka jednoprzęsłowa na podporach widełkowych bez podparcia pośredniego

Symbol Wartość Jednostka
L 18 m
b 160 mm
h 1.400 mm
az 700 mm
Iz 477.866.667 mm4
IT 1.773.842.967 mm4
E0,05 10.400 N/mm²
G0,05 540 N/mm²

Dla pokazanej na powyższym rysunku belki jednoprzęsłowej na podporach widełkowych bez podparcia pośredniego, przy przyłożeniu obciążenia od góry, otrzymuje się zastępczą długość pręta:

Współczynniki a1 i a2 można odczytać z rysunku 02 zgodnie z przebiegiem momentów.

Krytyczny moment zginający można następnie obliczyć w następujący sposób:

W tym przykładzie pomija się zwiększenie iloczynu 5-procentowych kwantyli parametrów sztywności ze względu na homogenizację belek z drewna klejonego warstwowo.

Metoda wartości własnych do wyznaczania krytycznego momentu zginającego

W przypadku bardziej złożonych układów korzystne może być wyznaczanie krytycznych sił, momentów lub naprężeń za pomocą solwera wartości własnych. Jest on bezpośrednio zaimplementowany w projektowaniu konstrukcji drewnianych i sterowany przez długości wyboczeniowe. Przyjmuje się przy tym sprężyste zachowanie materiału przy geometrycznie nieliniowym zachowaniu. Ponieważ należy wyznaczyć dolny kwantyl krytycznego momentu, dla parametrów sztywności E i G należy stosować 5-procentowe kwantyle. Odbywa się to automatycznie. Jako wynik istotny jest krytyczny współczynnik obciążenia. Określa on, przez jaki współczynnik można pomnożyć obciążenie, zanim układ stanie się niestateczny.

W tym przykładzie belka jest obciążona jednostkowym obciążeniem 1 kN/m. Moment zginający wynosi zatem:

Następnie należy zdefiniować podpory widełkowe. W tym celu należy przypisać do pręta typ wymiarowania długości wyboczeniowe i wybrać typ metoda wartości własnych.

W zakładce Podpory węzłowe i długości wyboczeniowe standardowo zdefiniowana jest podpora widełkowa na początku i końcu pręta. W związku z tym w tym przykładzie nie są konieczne żadne dalsze ustawienia.

Obciążenie działa dla solwera wartości własnych standardowo destabilizująco, czyli od góry belki. Jeżeli tak nie jest, położenie obciążenia dla solwera wartości własnych można zmienić w konfiguracji nośności.

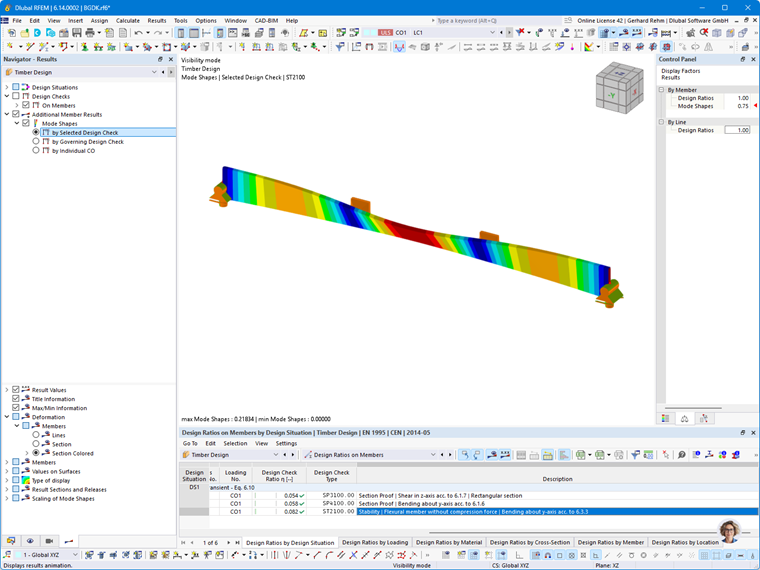
Wyniki analizy wartości własnych

Z obliczeń wynika krytyczny współczynnik obciążenia równy 9,47 (patrz następny rysunek).

Dla krytycznego momentu otrzymuje się:

Jeżeli obciążenie zostanie teraz pomnożone przez ten współczynnik, nastąpi wyboczenie pasa górnego, a układ stanie się niestateczny. Odpowiednia postać wyboczenia może zostać graficznie przedstawiona w nawigatorze wyników:

Wynik solwera wartości własnych bardzo dobrze zgadza się z wynikiem rozwiązania analitycznego.

Symbol Wartość Jednostka
Mcrit,analytisch 375,42 kNm
Mcrit,Eigenwert 383,72 kNm

Belka jednoprzęsłowa na podporach widełkowych z podparciem pośrednim

Belka jest teraz w punktach trzecich utrzymywana bocznie bez przemieszczeń przez konstrukcję usztywniającą. W tym celu prętowi przypisuje się dwa „węzły na pręcie”, na których działają boczne zamocowania.

Wskazówka

Jeżeli pręt zostanie podzielony na kilka prętów za pomocą „standardowych węzłów”, boczne zamocowanie (długość wyboczeniowa) należy zdefiniować na odcinku pręta.

Następuje przypisanie bocznych zamocowań za pośrednictwem długości wyboczeniowej:

Położenia bocznego zamocowania nie można uwzględnić za pomocą równań podanych w normie, dlatego dla lepszej porównywalności przyjmuje się je w środku ścinania.
Ponieważ przebieg momentów w środkowym obszarze jest prawie stały, dla współczynników długości zwichrzenia przyjmuje się w dobrej aproksymacji stały przebieg momentów.

Wartość a1 wynosi zatem 1,0, a a2 równa się 0. Dla efektywnej długości L = 6,0 m otrzymuje się

oraz krytyczny moment

Z solwera wartości własnych, z uwzględnieniem podparć pośrednich w środku ścinania, wynika krytyczny współczynnik obciążenia 27,64.

Dla krytycznego momentu otrzymuje się:

Przybliżenie analityczne jest również w tym przypadku bardzo dobre.

Symbol Wartość Jednostka
Mcrit,analytisch 1142,41 kNm
Mcrit,Eigenwert 1119,46 kNm

Jeżeli podparcie pośrednie działa od góry (patrz następny rysunek), krytyczny współczynnik obciążenia jest większy (36,74), ponieważ to położenie korzystniej wpływa na zachowanie belki pod względem zwichrzenia.

Alternatywna analiza na modelu powierzchniowym

Współczynniki obciążenia wyboczeniowego można również obliczyć za pomocą RFEM i dodatku Stateczność konstrukcji. W tym celu konieczne jest zamodelowanie belki jako powierzchni ortotropowej. Wyniki z dodatku bardzo dobrze zgadzają się z obliczeniami prętowymi. Pierwsza postać własna oraz odpowiadający jej współczynnik obciążenia wyboczeniowego są przedstawione na następnym rysunku.

System Mcrit,analytisch Mcrit,Eigenwert Mcrit,Fläche
ohne Zwischenabstützung 375,42 kNm 383,72 kNm 377,43 kNm
mit Zwischenabstützung im Schubmittelpunkt 1.142,41 kNm 1119,46 kNm 1079.28 kNm
mit Zwischenabstützung am Obergurt - 1488,05 kNm 1447.20 kNm


Dla większości przypadków wystarczające jest wyznaczenie krytycznego momentu zginającego Mcrit lub krytycznego naprężenia zginającego σcrit za pomocą analitycznych równań z literatury. Dla przypadków szczególnych pokazano dwie możliwości, jak można to zrealizować za pomocą RFEM i RSTAB. Podczas gdy z dodatkiem „Projektowanie konstrukcji drewnianych” obliczenia są wykonywane na prętach, z dodatkiem Stateczność konstrukcji można przeprowadzać jeszcze bardziej złożone analizy stateczności. Jako przykład można tu wymienić podporę widełkową, która nie jest rozmieszczona na całej wysokości belki. Można to bardzo wygodnie zbadać za pomocą modelu powierzchniowego.


Autor

Gerhard pracuje w dziale Product Engineering w obszarze konstrukcji drewnianych i dodatkowo wspiera Customer Support. Swoje doświadczenie w zakresie rozwoju wykorzystuje do tworzenia praktycznych i możliwych do wdrożenia rozwiązań.

Odnośniki
Pobrane


;