Analiza odkształceń od obciążeń wiatrem dla konstrukcji stalowej.
  • 3D Viewer
  • 3D Viewer | Babylon
  • Wirtualna rzeczywistość
Analiza odkształceń od obciążeń wiatrem dla konstrukcji stalowej.
2026-04-16
062292
  • RFEM 6

Analiza odkształceń konstrukcji stalowej w RFEM

Analiza odkształceń od obciążeń wiatrem dla konstrukcji stalowej.

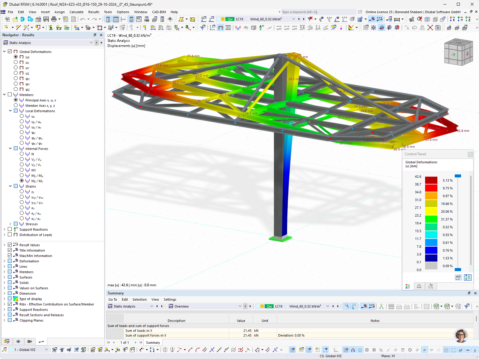
Analiza deformacji jest przeprowadzana na złożonej konstrukcji stalowej. Model szczegółowo przedstawia obciążenia oddziałujące na konstrukcję. Oprogramowanie RFEM umożliwia wizualizację precyzyjnych rozkładów obciążenia i ich wpływu na nośność. Obraz przekazuje jasne zrozumienie wyzwań konstrukcyjnych podczas projektowania konstrukcji stalowych. Zdjęcie autorstwa Ingenieursbureau XYZ.
  • Obciążenie wiatrem
  • Konstrukcja stalowa
  • RFEM
  • Budownictwo
  • Obliczenia konstrukcyjne
Wykorzystano w
  • Stacja ładowania EV, Szwecja
Model 3D
Pobranie niemożliwe Projekt klienta / Tylko wyświetlanie
Więcej o modelu 3D
  • Stacja ładowania samochodów elektrycznych
Specyfikacje
Liczba węzłów 41
Liczba linii 65
Liczba prętów 59
Liczba powierzchni 0
Ilość brył 0
Ilość przypadków obciążenia 25
Ilość KO 452
Liczba kombinacji wyników 0
Ciężar całkowity 7,215 t
Wymiary (metryczne) 12,800 x 10,366 x 6,960 m
Wymiary (imperialne) 41.99 x 34.01 x 22.83 feet
Udostępnij