FAQ 005616 | Resultados em RWIND mudam ou parecem implausíveis. Quais podem ser as razões?
FAQ 005616 | Resultados em RWIND mudam ou parecem implausíveis. Quais podem ser as razões?
2024-10-18
053338
  • RWIND 3 – Basic
  • RWIND 3 – PRO
  • Simulação de vento e geração de cargas de vento

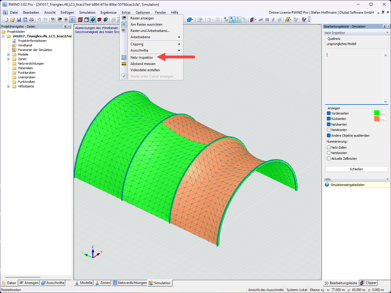
FAQ 005616 | RWIND - Inspetor de Malha

FAQ 005616 | Resultados em RWIND mudam ou parecem implausíveis. Quais podem ser as razões?

Utilizado em
  • Resultados do RWIND descontínuos
Partilhar