173x
005616
2024-10-18

Resultados do RWIND descontínuos

Os meus resultados no RWIND estão alterados ou parecem ser implausíveis. Qual a razão para isso?


Resposta:

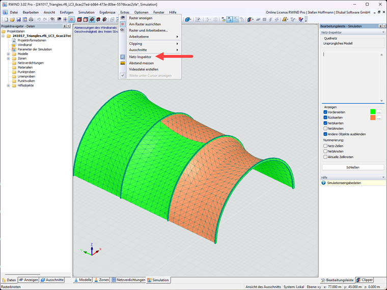
Para gerar uma malha de volume finito para a análise CFD, o modelo tem de estar topograficamente correto. No RWIND 3, os limites do modelo são definidos por triângulos. Topologia correta significa que esses triângulos devem formar uma malha triangular fechada – cada extremidade da malha tem exatamente dois triângulos adjacentes e os triângulos não podem cruzar-se ou tocar-se, exceto nas bordas comuns e nos vórtices.

Se ocorrerem descontinuidades nos resultados, isso poderá ser causado pela orientação dos triângulos que têm uma frente e um verso. Pode verificar isso facilmente no inspetor de malha:

Para corrigir a orientação dos triângulos, pode tentar desativar a opção Alinhar normais para resultados de superfície (1). Além disso, pode Reparar o modelo (2):


Autor

Stefan apoia o Customer Support em questões técnicas. Mesmo em temas mais complexos, ele procede de forma estruturada e garante resultados compreensíveis.



;