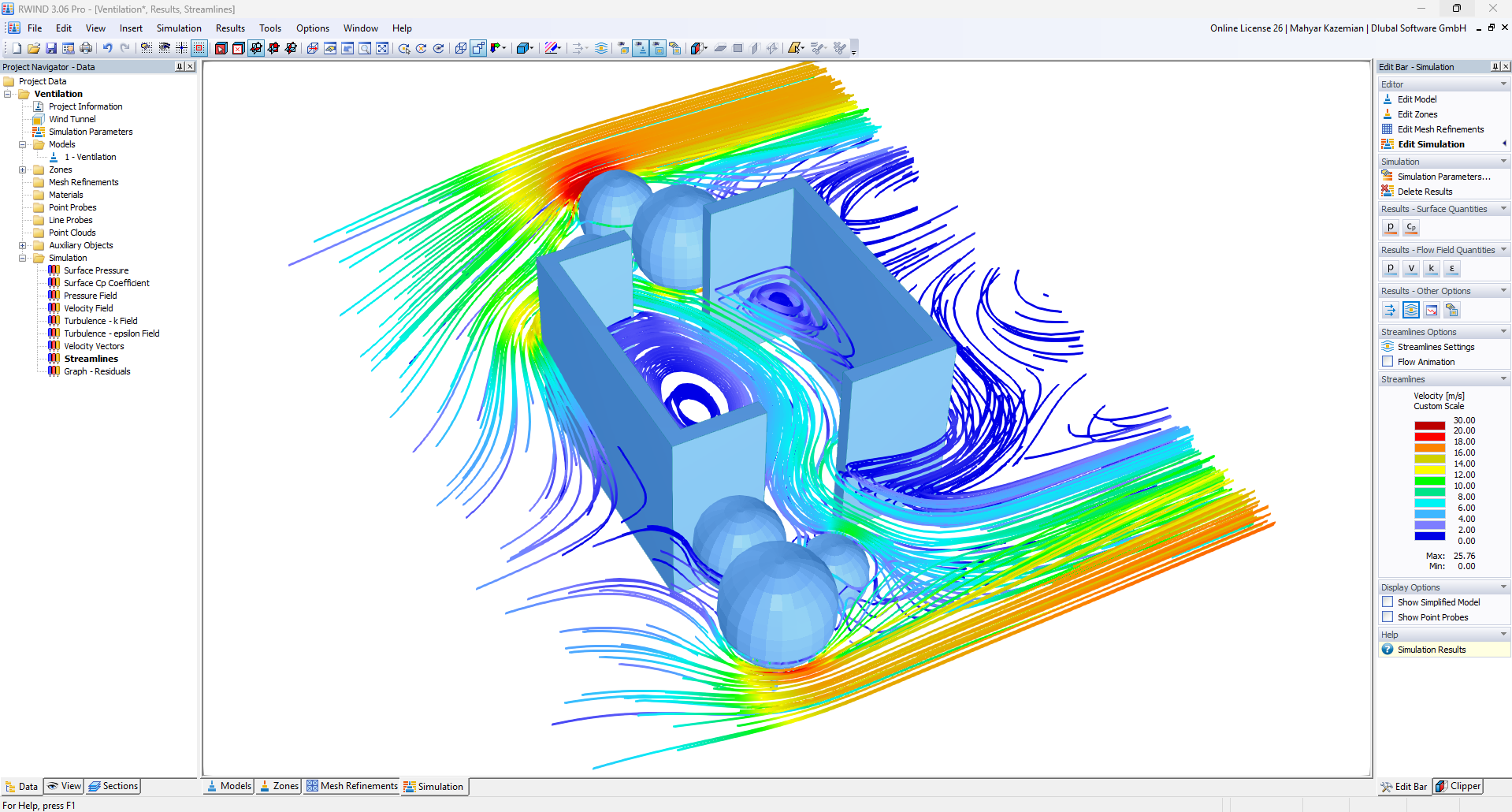
Resultados de linhas de corrente do RWIND mostrando padrões de fluxo de ar e ventilação ao redor do edifício
Resultados de linhas de corrente do RWIND mostrando padrões de fluxo de ar e ventilação ao redor do edifício
2025-12-14
060654
  • RFEM 6

Resultados de linhas de fluxo no RWIND mostrando padrões de fluxo de ar e ventilação em torno do edifício

Resultados de linhas de corrente do RWIND mostrando padrões de fluxo de ar e ventilação ao redor do edifício

Utilizado em
  • Fluxo de trabalho para criação de diagrama de ventilação com CFD usando Rhino, RWIND e Snagit
Partilhar