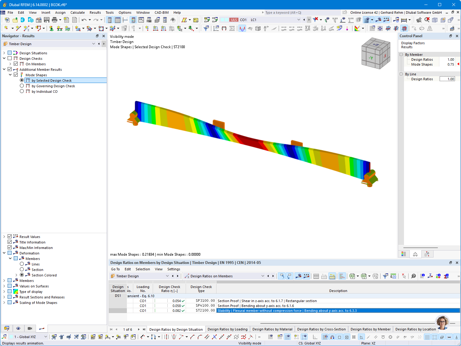
Representação da forma própria - deslocamento da corda superior, considerando os apoios laterais nos pontos de terço
Representação da forma própria - deslocamento da corda superior, considerando os apoios laterais nos pontos de terço
2026-04-15
062285
  • RFEM 6

Representação do modo próprio - flambagem da corda superior considerando os apoios laterais nos pontos de terço

Representação da forma própria - deslocamento da corda superior, considerando os apoios laterais nos pontos de terço

Utilizado em
  • Encurvadura por flexão-torção em estruturas de madeira | Exemplo 1
Partilhar