11589x
001647
2026-05-06

Encurvadura por flexão-torção em estruturas de madeira | Exemplo 1

No artigo Encurvadura por flexão-torção em estruturas de madeira | A teoria explica os fundamentos teóricos para a determinação analítica do momento fletor crítico Mcrit ou da tensão de flexão crítica σcrit para a flexão de uma viga fletida. O artigo seguinte utiliza exemplos para verificar a solução analítica com o resultado da análise de valores próprios.

Símbolos utilizados

L Comprimento da viga
b Largura da viga
h Altura da viga
E Módulo de elasticidade
G Módulo de corte
Iz Momento de inércia em relação ao eixo fraco
IT Momento de inércia à torção
az Distância do ponto de aplicação da carga ao centro de corte

Viga simplesmente apoiada com apoio articulado sem apoio intermédio

Símbolo Valor Unidade
L 18 m
b 160 mm
h 1.400 mm
az 700 mm
Iz 477.866.667 mm4
IT 1.773.842.967 mm4
E0,05 10.400 N/mm²
G0,05 540 N/mm²

Para a viga simplesmente apoiada com apoio articulado e sem apoio intermédio apresentada na imagem acima, resulta, para uma aplicação de carga na face superior, o comprimento equivalente da barra:

Os fatores a1 e a2 podem ser obtidos da Figura 02 de acordo com a distribuição dos momentos.

O momento crítico de flexão pode então ser calculado da seguinte forma:

Neste exemplo, é dispensado o aumento do produto dos quantis de 5% dos parâmetros de rigidez devido à homogeneização de vigas de madeira laminada colada.

Método dos valores próprios para determinar o momento de flexão crítico

Para sistemas mais complexos, pode ser vantajoso determinar as cargas, momentos ou tensões críticos por meio de um solucionador de valores próprios. Este está implementado diretamente no dimensionamento de madeira e é controlado por comprimentos efetivos. Neste caso, assume-se um comportamento elástico do material para um comportamento geometricamente não linear. Como se pretende determinar o valor do quantil inferior do momento crítico, para os parâmetros de rigidez E e G devem ser utilizados os quantis de 5%. Isto é feito automaticamente. Como resultado, é importante o valor carga crítico. Este indica o fator pelo qual a carga pode ser multiplicada antes de o sistema se tornar instável.

Para este exemplo, a viga é carregada com uma carga unitária de 1 kN/m. O momento fletor resulta para isso em:

De seguida, devem ser definidos os apoios articulados. Para isso, deve ser atribuído à barra o tipo de dimensionamento comprimentos efetivos e selecionado o tipo método dos valores próprios.

No defeito, os Apoios nodais e comprimentos efetivos, está definida, por predefinição, uma articulação na extremidade inicial e final da barra. Assim, não são necessários mais ajustes para este exemplo.

A carga atua, por predefinição, de forma desestabilizadora para o solucionador de valores próprios, ou seja, na face superior da viga. Caso contrário, a posição da carga para o solucionador de valores próprios pode ser alterada na configuração de resistência.

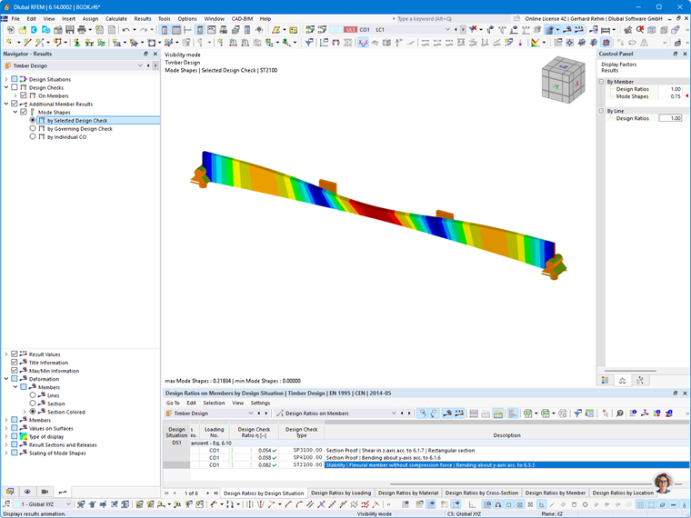
Resultados da análise de valores próprios

Do cálculo resulta um fator de carga crítico de 9,47 (ver imagem seguinte).

O momento crítico, resulta de:

Se a carga for agora multiplicada por este fator, ocorrerá uma deformação do banzo superior e o sistema tornar-se-á instável. A forma própria correspondente pode ser apresentada graficamente no navegador de resultados:

O resultado do solucionador de valores próprios coincide com o resultado da solução analítica.

Símbolo Valor Unidade
Mcrit,analitico 375,42 kNm
Mcrit,valor próprio 383,72 kNm

Viga simplesmente apoiada com apoio intermédio

A viga é agora apoiada lateralmente sem deslocamento nos terços do vão por uma estrutura de reforço. Para isso, são atribuídos à barra dois 'nós na barra', nos quais atuam os apoios laterais.

Sugestão

Se a barra for dividida em várias barras com 'Nós padrão', então o apoio lateral (comprimento efetivo) deve ser definido no conjunto de barras.

Segue-se a atribuição dos apoios laterais através do comprimento efetivo:

A posição do apoio lateral não pode ser considerada para utilização nas equações fornecidas na norma, pelo que, para melhor comparabilidade, é assumida no centro de corte.
Uma vez que a distribuição dos momentos na região central é praticamente constante, para os coeficientes de comprimento de empenamento é assumida, com boa aproximação, uma distribuição de momento constante.

O valor de a1 é, portanto, 1,0 e a2 igual a 0. Resulta no comprimento efetivo com L = 6,0 m para

e o momento crítico para

Do solucionador de autovalores resulta, considerando os apoios intermédios no centro de cisalhamento, um fator de carga crítico de 27,64.

Para o momento crítico, resulta:

A aproximação analítica também é muito boa neste caso.

Símbolo Valor Unidade
Mcrit,analítico 1142,41 kNm
Mcrit,valor próprio 1119,46 kNm

Se o apoio intermédio atuar na face superior (ver imagem seguinte), o fator de carga crítico torna-se maior (36,74), uma vez que esta posição influencia de forma mais favorável o comportamento de instabilidade da viga.

Análise alternativa no modelo de área

O utilizador também pode utilizar o RFEM e o Estabilidade estrutural módulo para calcular os fatores de carga crítica. Para isso, é necessário modelar a viga como uma superfície ortotrópica. Os resultados do módulo coincidem com o cálculo para as barras. A primeira forma própria e o fator de carga crítica correspondente, são apresentados na imagem seguinte.

Sistema Mcrit,analítico Mcrit,valor próprio Mcrit,superfície
sem apoio intermédio 375,42 kNm 383,72 kNm 377,43 kNm
com apoio intermédio no centro de corte 1.142,41 kNm 1119,46 kNm 1079.28 kNm
com apoio intermédio no banzo superior - 1488,05 kNm 1447.20 kNm

Para a maioria dos casos, será provavelmente suficiente determinar o momento fletor crítico Mcrit ou a tensão de flexão crítica σcrit com as equações analíticas da literatura. Para casos especiais, foram apresentadas duas possibilidades de implementação com o auxílio do RFEM e do RSTAB. Enquanto com o módulo "Dimensionamento de madeira" é utilizado para realizar o cálculo utilizando barras, o módulo Estabilidade estrutural permite realizar análises de estabilidade ainda mais complexas. Como exemplo, uma restrição à flexão e torção que não está disposta ao longo de toda a altura da viga. Isto pode ser facilmente analisado num modelo de superfície.


Autor

Gerhard trabalha na área de Engenharia de Produto no setor de construção em madeira e também apoia o Suporte ao Cliente. Ele utiliza sua experiência em desenvolvimento para soluções práticas e viáveis.

Ligações
Downloads


;