Análise da deformação devido a cargas de vento para uma estrutura de aço.
  • Visualizador 3D
  • Visualizador 3D | Babylon
  • Realidade virtual
Análise da deformação devido a cargas de vento para uma estrutura de aço.
2026-04-16
062292
  • RFEM 6

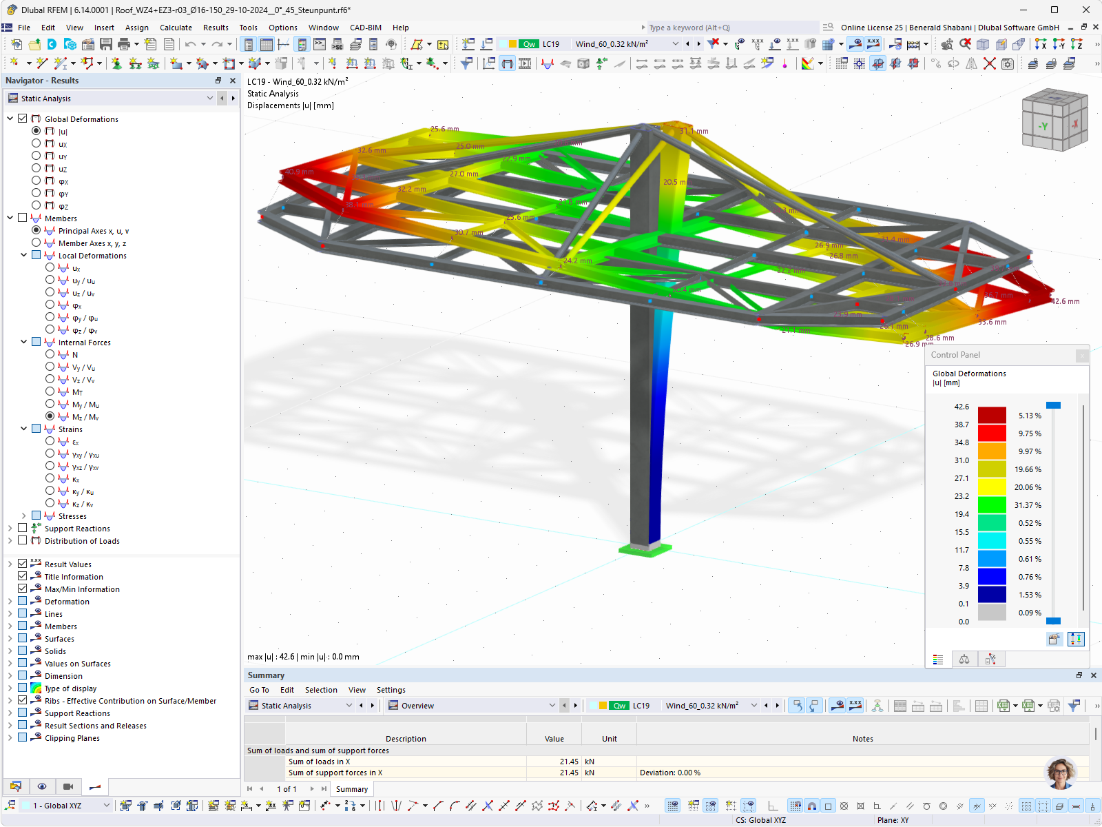
Análise de deformações da estrutura de aço no RFEM

Análise da deformação devido a cargas de vento para uma estrutura de aço.

A análise de deformações é realizada numa estrutura de aço complexa. O modelo mostra detalhadamente os carregamentos que atuam sobre a estrutura. O software RFEM permite visualizar decomposições precisas da distribuição de cargas e dos efeitos sobre a capacidade resistente. A imagem transmite uma compreensão clara dos desafios estruturais no planeamento de estruturas de aço. Fotografia de Ingenieursbureau XYZ.
  • Carga de vento
  • Estrutura de aço
  • RFEM
  • Engenharia civil
  • Cálculo estrutural
Utilizado em
  • Estação de carregamento de veículos elétricos, Suécia
Modelo 3D
Não é possível fazer download Projeto de cliente/só para visualização
Mais sobre modelo 3D
  • Estação de carregamento para veículos elétricos
Especificações
Número de nós 41
Número de linhas 65
Número de barras 59
Número de superfícies 0
Número de sólidos 0
Número de casos de carga 25
Número de combinações de cargas 452
Número de combinações de resultados 0
Peso total 7,215 t
Dimensões (métricas) 12,800 x 10,366 x 6,960 m
Dimensões (imperiais) 41.99 x 34.01 x 22.83 feet
Partilhar