143x
001403
2026-04-16

Estação de carregamento de veículos elétricos, Suécia

O cliente da Dlubal XYZ Engineering & Consultancy desenvolveu uma estrutura de cobertura padronizada para estações de carregamento de veículos elétricos que reduz as emissões de CO₂ e diminui o esforço de dimensionamento. O design modular foi desenvolvido com o auxílio do RFEM para garantir a capacidade de carga.

No âmbito da expansão a nível nacional da infraestrutura de carregamento de alta potência pela E.ON na Alemanha, foi desenvolvida uma solução estrutural modular e padronizada para estações de carregamento com uma potência de até 400 kW.
Foi elaborada uma análise estrutural de tipo para o sistema e as estações de carregamento foram instaladas com sucesso em vários locais na Alemanha e na Suíça.

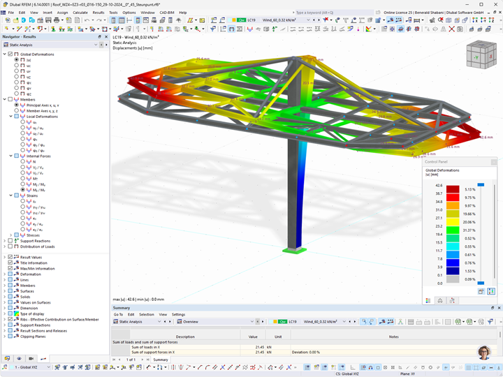
A solução desenvolvida baseia-se numa metodologia de design parametrizada e repetível, a fim de garantir uma padronização eficiente. A estrutura foi dimensionada com base em cargas de vento de 30,0 m/s (qp = 1,20 kN/m²) e cargas de neve de 2,0 kN/m². As análises no RFEM foram realizadas tendo em consideração os Eurocódigos (DIN EN). Para tal, foram aplicadas, entre outras coisas, imperfeições globais e o cálculo foi efetuado de acordo com a análise de segunda ordem.

O edifício utiliza SWT Green Steel, um material inovador que permite uma redução de CO₂ de aproximadamente 335 kg por tonelada. Em comparação com o aço de alto-forno convencional, este material proporciona uma redução impressionante de 80% nas emissões de CO₂.

A estrutura foi inspecionada de forma independente por um engenheiro de estruturas certificado na Alemanha e o planeamento estrutural do modelo foi aprovado.

Cliente
Fabricante de aço
Planeamento estrutural


Especificações do projeto

Dados do modelo

Número de nós 41
Número de linhas 65
Número de barras 59
Número de superfícies 0
Número de sólidos 0
Número de casos de carga 25
Número de combinações de cargas 452
Número de combinações de resultados 0
Peso total 7,215 t
Dimensões (métricas) 12,800 x 10,366 x 6,960 m
Dimensões (imperiais) 41.99 x 34.01 x 22.83 feet

Tem alguma pergunta?