FAQ 005616 | ММои результаты в RWIND изменились или кажутся неправдоподобными. Почему?
FAQ 005616 | ММои результаты в RWIND изменились или кажутся неправдоподобными. Почему?
2024-10-18
053338
  • RWIND 3 – основной
  • RWIND 3 PRO
  • Моделирование ветра и создание ветровых нагрузок

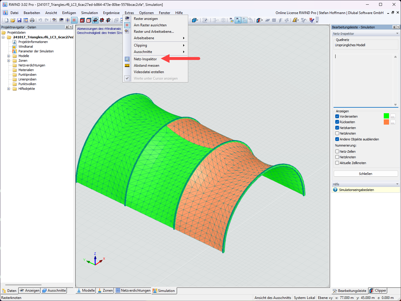
Часто задаваемые вопросы 005616 | RWIND - Сетевой инспектор

FAQ 005616 | ММои результаты в RWIND изменились или кажутся неправдоподобными. Почему?

Используется в
  • Результаты RWIND неустойчивые
Поделиться