173x
005616
2024-10-18

Результаты RWIND неустойчивые

Мои результаты в RWIND меняются или кажутся нелогичными. В чём причина?


Ответ:

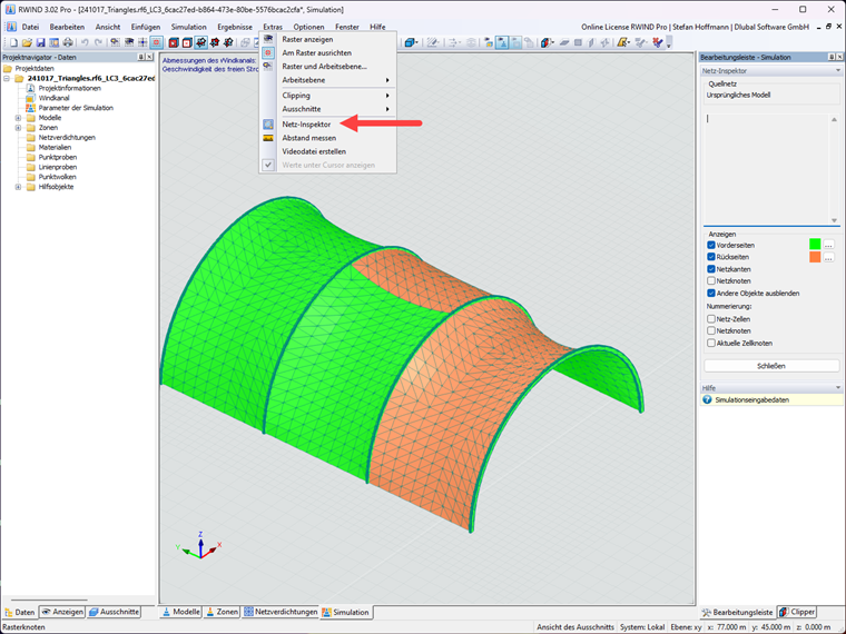
Для генерации сетки конечных объемов для CFD анализа модель должна быть топологически корректной. Границы модели в RWIND 3 определяются с помощью треугольников. Топологически корректная модель означает, что эти треугольники должны образовывать замкнутую треугольную сетку – каждое ребро сетки имеет ровно два соседних треугольника, и треугольники не должны пересекаться или касаться друг друга, кроме общих ребер и вершин.

Если возникают дискретности в результатах, это может быть связано с ориентировкой треугольников, которые имеют переднюю и заднюю стороны. Вы можете удобно проверить это в инспекторе сетки:

Чтобы исправить ориентацию треугольников, вы можете попробовать отключить опцию «Выровнять нормали для результатов поверхности» (1). Также можно один раз выполнить "Ремонтировать модель" (2):


Автор

Штефан оказывает поддержку в Customer Support по техническим вопросам. Даже при более сложных темах он действует структурированно и обеспечивает понятные результаты.



;