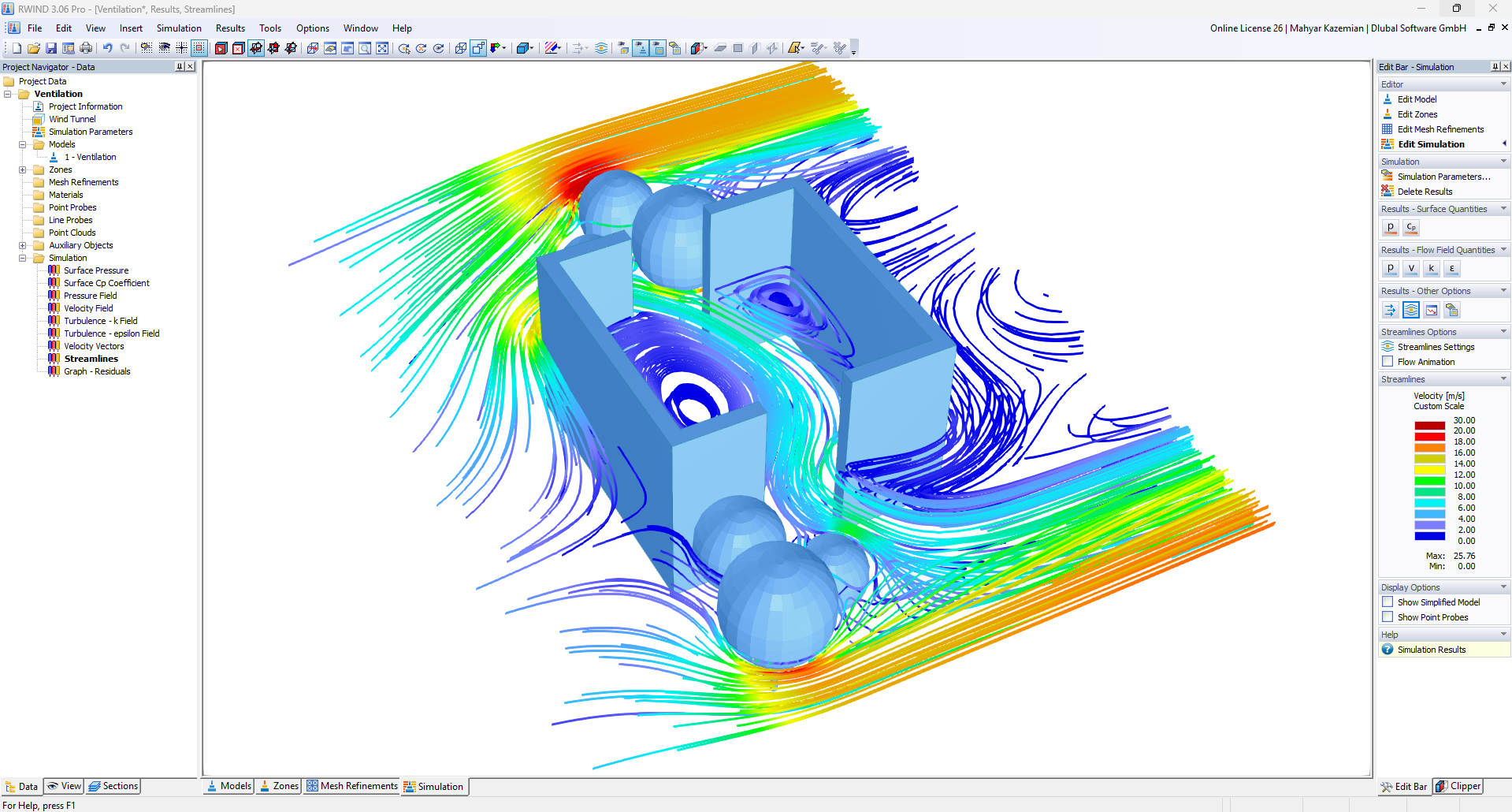
Результаты линий потока RWIND, показывающие потоки воздуха и вентиляцию вокруг здания
Результаты линий потока RWIND, показывающие потоки воздуха и вентиляцию вокруг здания
2025-12-14
060654
  • RFEM 6

Результаты обтекания в RWIND, демонстрирующие воздушные потоки и схемы вентиляции вокруг здания

Результаты линий потока RWIND, показывающие потоки воздуха и вентиляцию вокруг здания

Используется в
  • Рабочий процесс для создания диаграмм вентилции на основе CFD с использованием Rhino, RWIND и Snagit
Поделиться