1042x
002023
2025-12-20

Рабочий процесс для создания диаграмм вентилции на основе CFD с использованием Rhino, RWIND и Snagit

Статья описывает простой рабочий процесс создания диаграмм вентиляции путем моделирования в Rhino, проведения симуляций воздушного потока в RWIND и улучшения результатов в Snagit. Этот процесс создает точные и визуально привлекательные диаграммы, показывающие, как воздух движется вокруг зданий, что делает их идеальными для архитектурного анализа и презентаций.

Современные архитектурные и градостроительные проекты все чаще опираются на ясные, интуитивные и основанные на данных визуализации, чтобы понять, как ветер взаимодействует с зданиями, открытыми пространствами и окружающей растительностью. По мере того как задачи проектирования становятся более сложными, мотивированными адаптацией к климату, целями устойчивого развития и требованиями к комфорту человека, простые качественные описания потоков воздуха уже недостаточны.

Диаграммы вентиляции играют ключевую роль в переводе сложного поведения воздушных потоков на понятный визуальный язык. Они позволяют инженерам, архитекторам и градостроителям быстро оценивать распределение ветра, выявлять зоны застоя или избыточных скоростей ветра и оценивать эффективность стратегий естественной вентиляции. Эти диаграммы помогают принимать обоснованные решения как на ранних стадиях концептуального проектирования, так и на этапах доработки проекта, иллюстрируя, как воздух движется через дворы, между зданиями и вокруг элементов ландшафта.

За пределами визуализации потоков воздуха, диаграммы вентиляции также способствуют оценке теплового комфорта, комфорта пешеходов и экологической эффективности. Они помогают проектировщикам понять, как форма, ориентация, проемы и растительность влияют на эффективность вентиляции, удаление тепла и микроклиматические условия. В результате, диаграммы вентиляции широко используются не только для технического анализа, но и для общения с клиентами, заинтересованными сторонами и неспециализированной аудиторией, преодолевая разрыв между результатами CFD и намерениями архитектурного дизайна.

Это техническое руководство в соответствии с Ref. [1] демонстрирует оптимизированный рабочий процесс для создания высококачественной диаграммы вентиляции путём объединения:

  • Rhino → Создание 3D модели
  • RWIND → CFD-расчет потока ветра
  • Snagit → Постобработка и экспорт конечной диаграммы

Метод оптимизирован для простых архитектурных моделей, таких как комнаты, дворы, павильоны и проекты открытых пространств с препятствиями, например деревьями или стенами.

1. Общий обзор рабочего процесса

Полный рабочий процесс состоит из шести этапов:

  • Создание 3D модели в Rhino
  • Импорт модели STL в RWIND
  • Настройка симуляции ветра в RWIND
  • Визуализация потока воздуха и извлечение результатов CFD
  • Обработка диаграммы в Snagit
  • Создание конечной компоновки вентиляции

Этот процесс объединяет лёгкость моделирования (Rhino), реалистичное моделирование ветра (RWIND) и высококачественную графику (Snagit) для получения результатов, подходящих для архитектурных презентаций, отчетов по экологическому анализу или маркетинговых материалов.

2. Создание 3D модели в Rhino

2.1 Моделируйте только основные элементы

В Rhino рекомендуется моделировать только те элементы, которые необходимы для изучения вентиляции, такие как:

  • Конструкции зданий и основные стены
  • Открывания, влияющие на воздушные потоки и пути вентиляции
  • Упрощенные представления растительности (например, сферы или цилиндры)

В то же время пользователи могут включать любые дополнительные геометрические детали, которые относятся к их специфическим задачам анализа. Однако следует избегать ненужных или декоративных элементов, так как чрезмерная геометрическая сложность может отрицательно повлиять на качество сетки, увеличить вычислительные затраты и замедлить расчеты CFD.

2.2 Установите правильные единицы измерения

RWIND ожидает корректных геометрических единиц измерения.

  • Установите единицы измерения модели в метрах (Файл → Свойства → Единицы)
  • Убедитесь, что твердые тела замкнуты, а поверхности чисты
  • Совместите модель с глобальными осями, чтобы избежать ошибок ориентации

2.3 Экспорт модели

Экспортируйте модель как файл STL:

  • Файл → Экспорт → 3D модель
  • Выберите формат STL
  • Убедитесь, что единицы экспорта установлены в метрах

Этот STL файл будет служить входной геометрией для RWIND.

3. Импорт модели в RWIND

Откройте RWIND и импортируйте экспортированный STL файл. Программа автоматически распознает границы области и генерирует внешнюю среду аэродинамической трубы вокруг вашей модели.

Ключевые шаги после импорта

  • Проверьте ориентацию и масштаб модели
  • Отрегулируйте размер зоны, если хотите больший поток области
  • Выберите, ведут ли себя объекты (деревья, стены) как твёрдые препятствия или пористые элементы

RWIND поддерживает широкий спектр моделей турбулентности и настроек решателя, идеально подходящих для архитектурных исследований.

4. Настройка симуляции в RWIND

4.1 Определите направление и скорость ветра

Типичные входные параметры включают:

  • Скорость ветра на опорной высоте
  • Категория местности (городская, пригородная, открытое поле и т. д.)
  • Углы направления ветра (например, 0°, 45°, 90°)

Для сравнительного анализа можно смоделировать несколько направлений.

4.2 Конфигурация сетки и решателя

  • Выберите автосетку для общего использования
  • Увеличьте плотность сетки только в критически важных зонах (например, растительность, фасадные открытия)
  • Выберите Устойчивый или Переходный в зависимости от сложности

4.3 Запустите симуляцию

RWIND генерирует:

  • Поле скорости
  • Распределение давления
  • Линии тока
  • Давление на поверхности всех элементов

Эти наборы данных необходимы для создания диаграмм потоков воздуха.

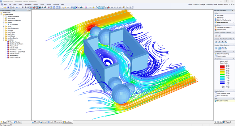
5. Визуализация потока воздуха

RWIND предлагает несколько инструментов визуализации:

  • Линии тока для шаблонов потоков воздуха
  • Контурные срезы скорости
  • Векторные поля
  • Цветовые карты давления ветра

Для диаграмм вентиляции цветные линии тока часто являются наиболее интуитивными. Настройте:

  • Плотность линий тока
  • Толщину линий
  • Градиент цвета (например, синий → зеленый → желтый)
  • Прозрачность для архитектурной ясности

Экспортируйте визуализацию как:

  • Прозрачный PNG
  • JPG высокого разрешения
  • TIFF для графической обработки

6. Постобработка и документация в Snagit

Snagit используется для эффективной постобработки и коммуникации:

  • Захват высококачественных видов симуляции
  • Добавление стрелок, аннотаций и меток
  • Выделение направлений потоков и зон вентиляции
  • Подготовка изображений для отчетов, руководств или презентаций

Этот этап фокусируется на ясности, а не на художественном рендеринге, что делает его идеальным для технической документации и контента для обмена знаниями.

7. Конечная диаграмма вентиляции

Результатом является профессиональная диаграмма вентиляции, подходящая для:

Конечный результат представляет собой чистую и информативную диаграмму вентиляции, которая сочетает в себе:

  • Точные результаты CFD из RWIND
  • Точные геометрические данные из Rhino
  • Четкие визуальные аннотации из Snagit

Такие диаграммы идеально подходят для отчетов по дизайну, экологических исследований, учебных материалов и маркетингового контента.

8. Ключевые преимущества этого рабочего процесса

  • Rhino: Точное и гибкое 3D моделирование
  • RWIND: Быстрый и надежный CFD-анализ
  • Snagit: Эффективная аннотация и документация
  • Упрощенная геометрия: Сниженные вычислительные затраты

Четкие визуализации: Улучшенное представление поведения потоков воздуха

Заключение

Интегрируя Rhino, RWIND и Snagit, дизайнеры и инженеры могут эффективно создавать диаграммы вентиляции, которые одновременно технически точны и легко понятны. Этот рабочий процесс поддерживает информированные проектные решения, предоставляя высококачественную визуальную документацию для широкого спектра архитектурных и инженерных приложений.


Автор

Махьяр отвечает за разработку продуктов, а также за маркетинг Dlubal Software, в частности за RWIND 2. Он сочетает техническую разработку с дальнейшим развитием коммуникации продукта.

Ссылки


;