Анализ ветровых нагрузок солнечного дерева с помощью RFEM от MSE Engenharia: моделирование распределения сил.
  • 3D-визуализатор
  • 3D Viewer | Babylon
  • Виртуальная реальность
Анализ ветровых нагрузок солнечного дерева с помощью RFEM от MSE Engenharia: моделирование распределения сил.
2026-01-14
060934
  • RFEM 6

Анализ ветра для солнечного дерева в RFEM

Анализ ветровых нагрузок солнечного дерева с помощью RFEM от MSE Engenharia: моделирование распределения сил.

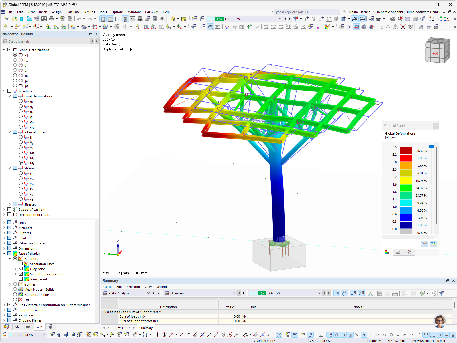
Изображение показывает ветровой анализ солнечного дерева в RFEM. Эта модель имитирует силы, действующие на конструкцию под воздействием ветра, с целью проверки её несущей способности. Визуализация была создана компанией MSE Engenharia для проиллюстрировать распределение ветровых нагрузок. Такой анализ помогает обеспечить структурную целостность в условиях ветра. Фото © MSE Engenharia.
  • Анализ ветра
  • Солнечное дерево
  • RFEM
  • Инженерия
  • MSE Engenharia
Используется в
  • Древовидное сооружение для фотоэлектрических установок, Бразилия
3D Модель
Скачивание невозможно Проект заказчика / только просмотр
Подробнее о 3D модели
  • Алюминиевая конструкция для солнечного дерева
Спецификации
Количество узлов 58
Количество линий 70
Количество стержней 70
Количество поверхностей 0
Количество тел 0
Количество загружений 6
Количество сочетаний нагрузок 16
Количество расчетных сочетаний 0
Общий вес 3,532 t
Размеры (метрические) 12,000 x 7,216 x 8,353 m
Размеры (имперские) 39.37 x 23.67 x 27.4 feet
Поделиться