726x
001392
2026-01-13

Древовидное сооружение для фотоэлектрических установок, Бразилия

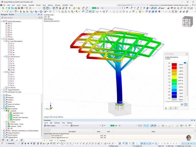
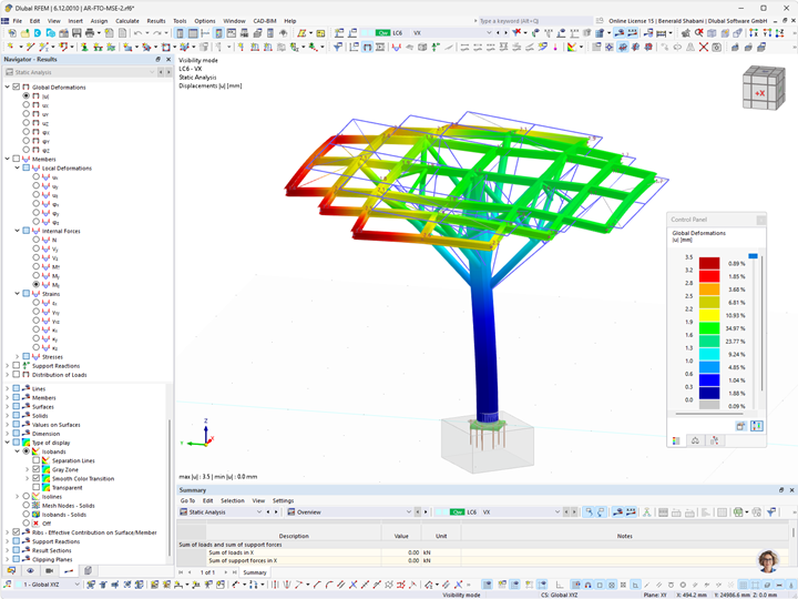
В Лондрине, Бразилия, с помощью программы RFEM была разработана металлическая конструкция на солнечных батареях в форме «дерева». Конструкция сочетает в себе эстетику и устойчивость. Проект разработала фирма MSE Engenharia в своем офисе в Паране.

Проект состоит из металлической конструкции, вдохновлённой формой дерева и предназначенной для поддержки фотоэлектрических панелей. Дерево выступает в качестве концептуальной ссылки и символизирует создание и равновесие в природе. В природных системах деревья обеспечивают защиту и тень. Они способствуют экологическому равновесию за счёт поглощения CO₂. Аналогично, эта структура должна продвигать устойчивость, производя чистую энергию и объединяя функциональность и эстетику в одном элементе.

Основная цель состоит в создании комфортного пространства для отдыха. Одновременно с этим пользователи должны иметь возможность использовать солнечную энергию для зарядки мобильных телефонов и других электронных устройств.

Важным аспектом проекта является опорная ножка, разработанная с использованием RFEM и дополнения стальные узлы.

Место
MSE Engenharia
Авенида Адолфо де Басси, 1535 - Перобинья
Londrina
Бразилия
Заказчик и проектирование конструкций
Архитектор


Спецификации проекта

Данные о модели

Количество узлов 58
Количество линий 70
Количество стержней 70
Количество поверхностей 0
Количество тел 0
Количество загружений 6
Количество сочетаний нагрузок 16
Количество расчетных сочетаний 0
Общий вес 3,532 t
Размеры (метрические) 12,000 x 7,216 x 8,353 m
Размеры (имперские) 39.37 x 23.67 x 27.4 feet

У вас есть какие-нибудь вопросы?