RFEM 6 的玻璃设计模块可以显示各种加载条件下玻璃结构的分析结果。
RFEM 6 的玻璃设计模块可以显示各种加载条件下玻璃结构的分析结果。
2025-05-13
056719
  • RFEM 6

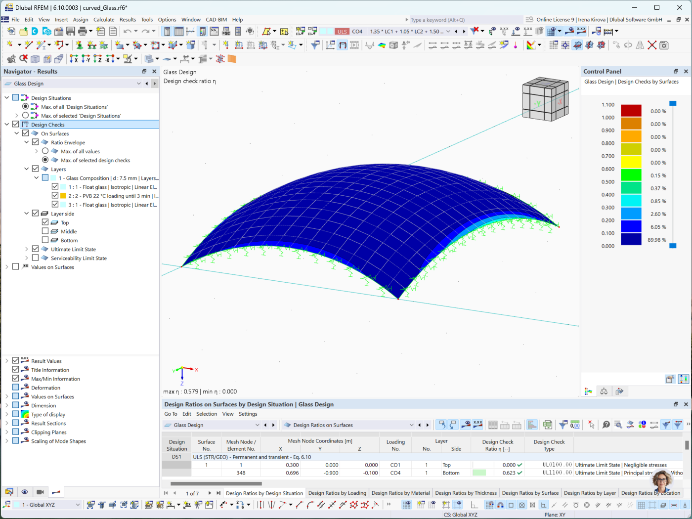
RFEM 工作窗口中的玻璃设计结果

RFEM 6 的玻璃设计模块可以显示各种加载条件下玻璃结构的分析结果。

RFEM 6 中的玻璃设计模块显示了玻璃构件的结构分析结果。详细概览了各种荷载条件下的剪应力和拉应力。该功能是评估玻璃在特定条件下的强度和耐久性的重要工具。它可以详细考虑材料特性和安全措施,从而提高建模的准确性。
  • 玻璃设计
  • RFEM 6
  • 结构分析
  • 载荷条件
  • 模块功能
用于
  • RFEM 6 中的玻璃设计:全面概述
分享