2433x
002551
2022-11-18

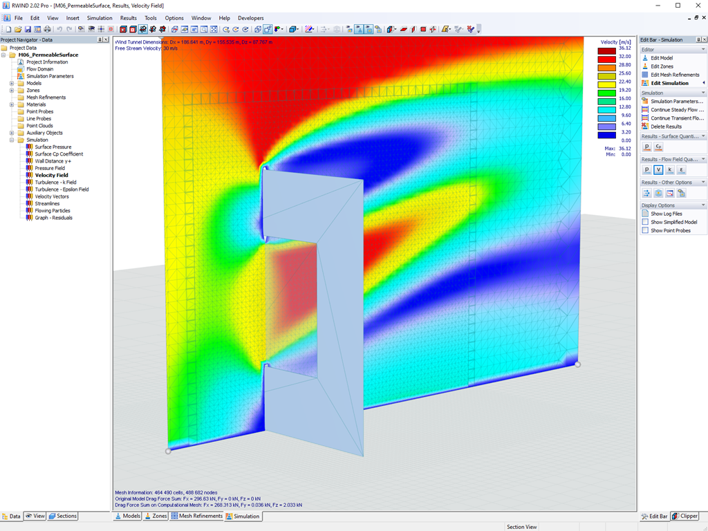
Свободно регулируемая ветровая проницаемость для поверхностей

С помощью RWIND 2 Pro вы можете легко нанести на поверхность проницаемость. Все, что вам нужно, это определение

  • коэффициента Дарси D,
  • коэффициента инерции I и
  • длина пористой среды в направлении потока L,

для определения ограничений давления между передней и задней частью пористой зоны. Благодаря этой настройке вы получите поток через эту зону с отображением результатов, состоящим из двух частей, по обеим сторонам области зоны.

Но и это еще не все. Кроме того, создание упрощённой модели позволяет распознать проницаемые зоны и учитывать соответствующие отверстия в обшивке модели. Можно ли обойтись без сложного геометрического моделирования пористого элемента? Понятное дело - тогда у нас хорошие новости! Благодаря точному определению параметров проницаемости можно избежать именно этого неприятного процесса. Используйте эту функцию для моделирования проницаемых брезентов для строительных лесов, пылезащитных занавесок, сетчатых конструкций и т.д. Вы будете поражены!



;