Community
    Войдите в свою учётную запись

    зарегистрируйтесь во Длупал Экстранет, чтобы максимально использовать программное обеспечение и иметь эксклюзивный доступ к вашим личным данным.

    Создать учётную запись
    Выполняя вход, вы соглашаетесь с Условиями пользования и продаж Dlubal. Также ознакомьтесь с нашим Уведомлением о конфиденциальности и Уведомлением об использовании файлов cookie.
    0
    Интернет-магазин
    Связаться с отделом продаж
    Язык
    • Deutsch
    • English
    • Français
    • Español
    • Português
    • Italiano
    • Česky
    • Polski
    • Pусский
    • 中文(简体)
    • Отрасли
      • Железобетонные конструкции
      • Предварительно напряжённые железобетонные конструкции
      • Стальные конструкции
      • Деревянные конструкции
      • Кирпичная кладка
      • Алюминиевые и лёгкие конструкции
      • Здания
      • Промышленные конструкции
      • Трубопорводы
      • Конструкции мостов
      • Краны и подкрановые пути
      • Башни и мачты
      • Стеклянные конструкции
      • Натяжные мембранные конструкции
      • Канатные и вантовые конструкции
      • Ламинированные и сэндвич-конструкции
      • Временные сооружения
      • Строительные леса и стеллажи
      • Морские сооружения
      • Силосы и резервуары
      • Сооружения возобновляемых источников энергии
      • Солнечные конструкции и системы крепления
      • Конструкции судов и плавучие объекты
      • Конструкции конвейеров
      • Буровые конструкции
      • Бассейны и аквапарки
      • Контейнерные конструкции
      • Буронабивные фундаменты
      • Лестничные конструкции
      • Электростанции
      • Гидравлические стальные механизмы
      • Машины и механизмы
      • Пневматические конструкции
      Решаемые задачи
      • Проектирование конструкций
      • Расчёт по методу конечных элементов (МКЭ)
      • Моделирование ветра и создание ветровых нагрузок
      • Расчёт напряжений
      • Нелинейный расчёт
      • Расчёт на устойчивость
      • Нелинейный расчёт на потерю устойчивости
      • Расчёт на кручение с депланацией
      • Динамический и сейсмический расчёт
      • Нелинейный динамический расчёт
      • Диаграммный метод расчёта
      • Поиск формы и раскройные формы
      • Стальные соединения
      • BIM-проектирование
      • Холодногнутые профили
      • Взаимодействие конструкции с основанием
      • Расчёт фасадных конструкций
      • Основания и фундаменты
      • Стадии строительства
      • Пожарная безопасность
      Нормативы
      • Еврокоды (EC)
      • Немецкие нормативы (DIN)
      • Британские нормативы (BS EN, BS)
      • Итальянские нормативы (NTC)
      • Американские стандарты
      • Канадские нормативы (CSA)
      • Австралийские нормативы (AS)
      • Швейцарские нормативы (SIA)
      • Китайские нормативы (GB, HK)
      • Индийские нормативы (IS)
      • Мексиканские нормы (RCDF, CFE Sismo 15)
      • Российские нормы (СП)
      • Нормативы ЮАР (SANS)
      • Бразильские нормативы (NBR)
      Сетевые средства
      • Иконка инструмента для зон на верхнем меню Карты снеговых нагрузок, скоростей ветра и сейсмических нагрузок
      • Значок расчёта в облаке Облачные вычисления
      • Значок базы знаний расчёта конструкций Вики-статик
      • Свойства сечения стальных и деревянных профилей, значок Свойства сечения и профилей из стали
      Расчёт конструкций для солнечных систем

      Dlubal Software помогает создавать и проверять любую систему крепления для солнечных батарей. Работайте эффективно со стальными, алюминиевыми и бетонными конструкциями в единой среде.

      Инструменты для исследования
      Конструкции солнечных батарей Солнечные конструкции | Мобильная версия
      API Dlubal

      Новый сервис Dlubal API (gRPC) предоставляет вам гибкий интерфейс для программного обеспечения для статического анализа на основе Python и C#, с прямым доступом ко всем продуктам Dlubal.

      Начало работы с API
      Фон для баннера главного меню API Фон для баннера главного меню API
    • Значок, представляющий RFEM 6, программное обеспечение для МКЭ. RFEM 6 Единственное ПО МКЭ, которое вам нужно для ваших проектов

      RFEM 6 является основой модульного семейства программ и служит для определения конструкций, материалов и воздействий для плитных, пластинчатых, оболочных и стержневых конструкций, а также для объемных и контактных элементов.

      Подробнее
      Значок переключения аддона Аддоны
      • Дополнительные расчёты
      • Динамический расчёт
      • Специальные решения
      • Расчёты
      • Соединения
      Значок RSTAB 9 без рамок RSTAB 9 Знаковая программа для расчёта каркасных конструкций

      RSTAB 9 - это мощная программа для расчёта и проектирования 3D конструкций балок, каркасов или ферм, которая которая помогает инженерам-строителям соответствовать современным требованиям и отражает последние тенденции в области строительного проектирования.

      Подробнее
      Значок переключения аддона Аддоны
      • Дополнительные расчёты
      • Динамический расчёт
      • Специальные решения
      • Расчёт
      Значок RSECTION 1 без границ RSECTION 1 Пользовательский расчёт сечений

      RSECTION поддерживает инженеров-конструкторов, определяя характеристические значения профилей для различных сечений и позволяя проводить последующий анализ напряжений.

      Подробнее
      Значок RWIND 3 без границ RWIND 3 CFD-программное обеспечение для цифровых аэродинамических труб

      RWIND 3 представляет собой цифровую аэродинамическую трубу для моделирования потоков воздуха вокруг любых геометрии зданий и расчета ветровых нагрузок на их поверхности.

      Подробнее
      Значок API API Dlubal Ваше решение для параметрического моделирования и автоматизации

      Новый сервис Dlubal API (gRPC) предлагает вам гибкий интерфейс для программ статической расчётной программ Dlubal на базе Python и C#, с прямым доступом ко всему ассортименту продукции Dlubal. Воспользуйтесь бесшовной и мощной интеграцией в ваше программное обеспечение Dlubal — идеально подходит для параметрического моделирования и сложных оптимизационных задач.

      Открыть для себя API
      Документация по API Документация по API
      • Указатель
      • Начало работы
      • Применение
      • Объекты моделей
      • Подписки и цены
      • Примеры
      МКЭ для стальных соединений

      Проектирование и анализ стальных соединений с использованием CBFEM, в соответствии с EN 1993‑1‑8 и AISC 360, полностью интегрированы в RFEM 6 для более быстрых и точных структурных рабочих процессов.

      Подробнее
      Стальные соединения Стальные соединения
      Инструмент геозоны

      Онлайн-сервис Dlubal предоставляет карты зон для быстрого определения снеговых нагрузок, скоростей ветра и сейсмических данных.

      Проверить зоны нагрузки
      Визуальное отображение инструмента геозон с картами снеговой, ветровой и сейсмической нагрузок с иллюстрациями для оценки воздействий окружающей среды. Иллюстрация карт геозон снега, ветра и сейсмики в мобильной версии, показывающая различные регионы и данные.
      Устаревшие продукты
    • Поддержка
      • Часто задаваемые вопросы (FAQ)
      • База знаний
      • Функции продуктов
      • Лицензирование
      • Задать индивидуальный вопрос
      • Наш коллектив техподдержки
      • Предложить новую функцию или идею
      • Решение проблем с лицензированием и авторизацией
      • Сообщить о проблеме или ошибке
      • Обновления программ
      • Проблемы с программой
      • Формулы | Математика - это не скучно!
      Курсы
      • Первые шаги в RFEM
      • Первые шаги в RSTAB
      • Онлайн-обучение
      • Обучение в Dlubal
      • Индивидуальное обучение
      • Видео
      • Обучающие видеоролики
      • Вебинары - обучение онлайн
      • Онлайн-курсы
      Служба техподдержки
      • Бесплатная поддержка / сервис
      • Экстранет | Моя учётная запись
      • Сервисный договор
      • Инструмент Geo-Zone для определения нагрузок
      • Обновления и модернизации
      • Предыдущие версии программ
      Отдел продаж
      • Интернет-магазин
      • Отдел продаж
      • Связаться с отделом продаж
      • Записаться на онлайн-презентацию продукта
      • Что отличает продукцию Dlubal Software?
      Ассистентка ИИ Поддержки
      • Mia – ваш круглосуточный ИИ помощник
      • Познакомьтесь с вашим личным ИИ-помощником
      Бесплатная поддержка и сервис

      Нужна помощь? Воспользуйтесь бесплатными вариантами поддержки, включая круглосуточную помощь ИИ, поддержку по электронной почте и вебинары.

      Подробнее
      Бесплатная техподдержка и сервис Бесплатная техподдержка и обслуживание
      Быстрые ответы

      Найдите быстрые ответы на распространенные вопросы о программном обеспечении Dlubal. Ищите или фильтруйте сотни FAQ, чтобы решить проблемы в кратчайшие сроки.

      Просмотреть FAQ
      Часто задаваемые вопросы (FAQ) Часто задаваемые вопросы | Мобильная версия
    • Новости
      • Актуальные новости
      • Новые функции программ
      • Подписаться на новосттгю рассылку
      • Новые программы
      • Блог Dlubal
      Обучение
      • Онлайн-обучение
      • Индивидуальное обучение
      Мероприятия
      • Обзор мероприятий
      • Выставки и конференции
      • Вебинары
      Освойте проектирование с помощью вебинаров

      Присоединяйтесь к лидерам отрасли и изучайте решения в области строительной инженерии и программного обеспечения. Повышайте свои навыки с помощью наших живых сессий!

      Смотреть следующие вебинары
      3D FEA Software RFEM 6 | First Steps Изображение баннера меню | Вебинары об актуальных новостях | Мобильная версия
      Откройте силу инноваций

      Откройте для себя передовые инструменты и усовершенствования, разработанные для повышения эффективности вашего инженерного рабочего процесса.

      Ознакомиться с новыми функциями
      Explore New Features Изображение баннера меню | Новости_ФункцииПрограмм | Мобильная версия
    • Скачать полную версию

      Хотите попробовать в рааботе программное обеспечение Dlubal? У вас есть такая возможность! С бесплатной 90-дневной полной версией вы можете полностью протестировать все наши программы.

      Запустить пробную версию
      Бесплатная зона Dlubal

      В бесплатной зоне Dlubal ты получишь доступ к вебинарам, статьям и возможностям тестирования программного обеспечения – все бесплатно и удобно собрано в одном месте.

      Подробнее
      Примеры
      • Расчётные модели для скачивания
      • Отправить расчётную модель конструкции
      • Вводные примеры и учебные пособия
      • Контрольные примеры
      • Обзор изображений
      Документы
      • Онлайн-руководства
      • Руководства
      • Буклеты, брошюры и сертификаты
      Ссылки
      • Проекты заказчиков
      • Зачем публиковать проект заказчика?
      • Как опубликовать проект заказчика?
      • Опубликовать свой проект
      Бесплатные модели для скачивания

      Исследуйте тысячи готовых к использованию конструкционных моделей. Скачивайте, адаптируйте и используйте их в качестве шаблонов, чтобы ускорить ваш процесс проектирования.

      Открыть модели
      Модели для загрузки для расчёта конструкций Бесплатные модели для скачивания | Мобильная версия
      Зона Dlubal с бесплатными предложениями

      Получите экспертную помощь, когда она вам нужна. Наслаждайтесь бесплатной помощью ИИ, поддержкой по электронной почте, живыми вебинарами и премиальными услугами для пользователей договора на обслуживание Pro.

      Получить поддержку
      Бесплатная поддержка и сервис Бесплатная поддержка и сервис | Мобильная версия
    • Электронное обучение
      • RFEM 6 для начинающих
      • Программа RFEM 6 для студентов
      • Программирование с помощью RFEM 6 и Python
      • RFEM 6 с Rhino и Grasshopper
      • RFEM 5 для начинающих
      • Моделирование в программе RFEM 5
      • Обучающие видео для студентов
      • Краткие видеоуроки по работе с программами Dlubal
      • Лучшие советы и рекомендации в RFEM
      • Записи онлайн-тренингов Dlubal
      • Записанные вебинары Dlubal
      Студентам и учебным заведеням
      • Бесплатные программы для расчёта конструкций для студентов
      • Запросить или продлить бесплатную студенческую версию
      • Запрос на бесплатную версию для преподавателей
      • Отправить студенческую работу
      • Зачем публиковать дипломную работу?
      • Дипломные работы с использованием ПО для расчёта конструкций Dlubal Software
      • Бесплатные программы для расчёта конструкций для учебных заведений
      • Запросить пакет для учебных заведений
      • Бесплатное ознакомительное обучение в вашем ВУЗе
      • Запросить дату проведения обучения
      Платформа знаний
      • Первые шаги в RFEM
      • Видео
      • Онлайн-руководства
      • Wiki-сайт для расчета конструкций
      • База знаний
      • Часто задаваемые вопросы (FAQ)
      Интерактивная система
      • Подкаст
      • Блог Dlubal
      • Ознакомление с проектированием и расчётом конструкций
      Первые шаги с RFEM 6

      Начните работать с RFEM 6 и узнайте, как быстро вы можете моделировать и рассчитывать. Настройте с помощью дополнительных модулей для еще больших возможностей.

      Начать
      3D FEA Software RFEM 6 | First Steps Изображение баннера меню | Вебинары об актуальных новостях | Мобильная версия
      Бесплатные программы расчёта конструкций для студентов

      Тысячи студентов по всему миру уже пользуются преимуществами программного обеспечения Dlubal. Получайте бесплатный доступ, обучение и экспертную поддержку в течение всего периода обучения.

      Получить бесплатную лицензию
      Бесплатное ПО для расчёт констрцукций для студентов Бесплатное программное обеспечение для расчёта конструкций для студентов
    • О компании
      • История и факты
      • Философия компании
      • Почему Dlubal Software?
      • Сравнение продуктов
      • Политика в области качества
      • Коллектив Dlubal
      Контакты
      • Офисы Dlubal по всему миру
      • Авторизованные реселлеры Dlubal
      Ссылки
      • Отзывы клиентов
      • Проекты заказчиков
      • Реализованные проекты
      • Несколько причин опубликовать свой проект в рубрике "Проекты наших заказчиков"
      • Контрольные примеры
      • Ваш отзыв
      • Участие в исследовательских проектах
      Наши клиенты

      Мы представляем наших клиентов, которые реализуют свои проекты с помощью программного обеспечения Dlubal. Узнайте, как наши клиенты во всем мире внедряют инновационные решения в строительстве и инженерии с помощью передовых инструментов для статических и динамических анализов.

      Посмотреть наших заказчиков
      Совместное достижение успеха

      Узнайте, как ведущие инженеры по всему миру доверяют нашим решениям, чтобы улучшить свои проекты с нашей помощью.

      Наши заказчики
      See Our Customers Изображение баннера меню | КомпанияНаши клиентікі
      Знакомство с экспертами

      Наши преданные делу инженеры готовы помочь вам с моделированием, проектированием и техническими задачами — в любое время и в любом месте.

      Связаться с саппортом
      Our Team Изображение с баннером меню | Компания_Наш коллектив | Мобильная версия
    • Карьера
      • Вакансии
      • Коллективы
      • Блог сотрудников
      • Анализ результатов
      Вакансии
      • Все открытые вакансии
      • Разработка продуктов
      • Поддержка клиентов
      • Отдел продаж
      • Маркетинг
      • Разработка программного обеспечения
      • Администрация
      • Стажёры
      • Другие
      Команды
      • Разработка продуктов
      • Клиентский сервис
      • Продажи
      • Маркетинг
      • Разработка ПО
      • Администрация
      Почему Dlubal?
      • Корпоративная культура
      • Преимущества для сотрудников
      Постройте свою будущую карьеру вместе с нами

      Раскройте, как наша команда формирует будущее инженерии. Узнайте об инновациях, росте и захватывающих задачах.

      Карьера в Dlubal Изображение баннера меню | Карьера в Dlubal Mobile
      Найдите свою работу мечты

      Присоединяйтесь к мировому лидеру в области инженерного программного обеспечения и поднимите свою карьеру на новые высоты.

      Открытые вакансии
      All Open Positions Изображение меню на баннере | Вакансии
    • Интернет-магазин
    Основные продукты
    Значок, представляющий RFEM 6, программное обеспечение для МКЭ.
    RFEM 6
    Значок RSTAB 9 без рамок
    RSTAB 9
    Значок RWIND 3 без границ
    RWIND 3
    Значок RSECTION 1 без границ
    RSECTION
    Онлайн-сервисы
    Значок инструмента для определения геологических зон
    Инструмент Geo-Zone
    Характеристики сечение
    Характеристики сечения
    Значок API
    API
    Значок облачного вычисления
    Рассчёт в облаке
    Модели для скачивания
    Модели для загрузки
    Значок сообщества Dlubal
    Сообщество Dlubal
    Значок статей базы знаний
    База знаний
    Интерактивные вебинары
    Вебинары
    Войдите в свою учётную запись

    зарегистрируйтесь во Длупал Экстранет, чтобы максимально использовать программное обеспечение и иметь эксклюзивный доступ к вашим личным данным.

    Войти Создать учётную запись
    Пробная версия бесплатно на 90 дней
    Войдите в свою учётную запись

    зарегистрируйтесь во Длупал Экстранет, чтобы максимально использовать программное обеспечение и иметь эксклюзивный доступ к вашим личным данным.

    Войти Создать учётную запись
    • Продукты
    • Характеристики сечений
    • RSECTION
    RSECTION 1 Icon | Dlubal Software Программа для расчёта характеристик сечений RSECTION 1
    Онлайн-руководство
    }
    calculator icon
    Цены
    RSECTION 1 |
    Характеристики сечения и расчёт напряжений
    • Характеристики сечения
    • Расчёт напряжений

    RSECTION 1 |
    Характеристики сечения и расчёт напряжений

    Автономная программа RSECTION от компании Dlubal Software предлагает экономичное решение для расчёта тонкостенных и массивных сечений. Программа определяет характеристики сечения и выполняет расчёт напряжений.

    Эффективное сотрудничество обеспечивается с помощью полной интеграции с программой для расчёта по МКЭ RFEM и программой для расчёта каркасов и ферм RSTAB. Сечения RSECTION доступны в базах данных RFEM и RSTAB, таким образом внутренние силы можно легко импортировать в эти программы.

    Бесплатная пробная версия на 90 дней
    Изображение показывает программное обеспечение для расчёта сечений и анализа напряжений с интеграцией FEM.
    Значок RSECTION 1 без границ

    Различные открытые и закрытые тонкостенные и массивные профили

    RSECTION от Dlubal Software — это продвинутый инструмент для профессиональных инженеров. Он включает в себя обширную базу данных сечений и расширяемую базу данных материалов и озволяет импортировать файлы DXF.

    • Обширная библиотека прокатных, параметрических тонкостенных и массивных профилей
    • Расширяемая база данных свойств иблиотека для значений материала
    • Импорт dxf-файлов
    • Площадь сечения тонкостенных или массивных профилей
    • Проверка пластической несущей способности с учетом взаимодействия внутренних сил по симплекс-методу
    • Расчёт арматуры и последующее проектирование бетонного сечения в аддоне Расчёт железобетоных конструкций(к характеристике продукта)
    • Сохранение сечений как блока
    • Скрипты на JavaScript
    • Интерфейс с MS Excel для экспорта таблиц
    • Подключение к веб-сервису и API (например, дополнительное создание сечений и доступ к таблицам результатов)
    • Оборудование и системные требования
    Сечение бетона с арматурой
    Бетонное сечение с армированием
    Определение характеристик сечения и расчет напряжений в программе RSECTION 1
    Определение характеристик сечения и анализ напряжений в RSECTION 1
    Баннер B | RSECTION
    Определение характеристик сечения и анализ напряжений в RSECTION 1
    Banner B | RSECTION
    RSECTION
    Сечение бетона с арматурой Бетонное сечение с армированием
    Определение характеристик сечения и расчет напряжений в программе RSECTION 1 Определение характеристик сечения и анализ напряжений в RSECTION 1
    Баннер B | RSECTION Определение характеристик сечения и анализ напряжений в RSECTION 1
    Banner B | RSECTION RSECTION
    Бетонное сечение с армированием

    Основные характеристики RSECTION 1

    Ввод данных Расчет Результаты Эффективные сечения Форма колебаний для искажённой потери устойчивости Создание сечения RSECTION из файла DXF Все функции
    На изображении показано стальное холодногнутое сечение, созданное с использованием RSECTION для расчёта конструкций.

    Преимущества RSECTION 1

    • Возможность подключения к признанным в мире программам RFEM и RSTAB
    • Быстрое моделирование благодаря продвинутой технологии ввода
    • Мощный язык скриптов (JavaScript) для создания топологии, загружений и внутренних сил
    • Импорт файлов dxf
    • Расчёт напряжений в сечениях различных форм с учётом нормальной силы, изгибающих моментов, поперечных сил и крутящих моментов
    • Оценка механической работы элементов конструкции путём анализа нормальных сил, двухосных изгибающих моментов и поперечных сил
    • Параметрическое моделирование

    Рассчитано в программе RSECTION 1

    Изображение показывает подробный алюминиевый профиль с четко определенными контурами.

    Алюминиевый профиль

    Изображение с алюминиевым сечением с чётко выраженными краями.

    Алюминиевое сечение

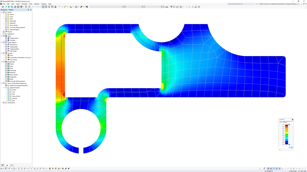
    Изображение показывает поперечное сечение моста с бетонным профилем.

    Профиль моста

    Это изображение показывает модель алюминиевого профиля, разработанную для ADM 2020 с чёткими признаками местной потери устойчивости.

    Экструзия алюминия | ADM 2020

    Все модели для скачивания
    Это изображение демонстрирует оценку сечения и анализ напряжений в RSECTION.
    Графическая рабочая область

    Графическая рабочая область является центральной частью интерфейса. Здесь вы создаёте модель, задаёте нагрузки и анализируете результаты. Вы можете интуитивно управлять видом, нажимая или вращая куб (удерживая левую кнопку мыши и перемещая указатель). Вы также можете настроить вид напрямую, используя функции мыши.

    Навигатор

    Навигатор организует данные модели в древовидной структуре. В нижней части находятся три вкладки (после расчёта четыре), позволяющие легко переключаться между разделами Данные, Изображение, Виды и Результаты.

    Таблицы

    В Таблицах данные наглядно представлены в табличном виде. С помощью списков основных категорий и соответствующих подкатегорий можно выбрать конкретную таблицу.

    Панель управления

    На Панели управления есть легенда, которая облегчает навигацию по результатам моделирования. Панель управления также предоставляет основные элементы управления, с помощью которых можно индивидуально настроить и оптимизировать изображение результатов.

    Интуитивный интерфейс

    Основное преимущество программ Dlubal — интуитивно понятный и простой в освоении пользовательский интерфейс. RSECTION 1 использует ту же проверенную логику управления, что и основные программы RFEM 6 и RSTAB 9.

    Вы можете создавать и рассчитывать сечения в привычной CAD-среде или в табличном виде. Щелчок правой кнопкой мыши по графическим объектам или в навигаторе быстро открывает контекстные меню, которые упрощают создание и редактирование объектов. Интуитивно понятное управление позволяет быстро задавать сечения и немедленно вносить изменения.

    Dlubal постоянно развивает свои программы. RSECTION 1 предлагает множество новых функций, значительно упрощающих и повышающих эффективность вашей повседневной работы. Мы представляем вам некоторые из этих новых функций:

    • Создание сечения RSECTION из файла DXF
    • Форма колебаний для искажённой потери устойчивости
    Другие функции
    Отличная профессиональная поддержка

    Я бы хотел поблагодарить всех сотрудников компании Dlubal за отличную, комплексную и профессиональную поддержку и пожелать им много успехов в их дальнейшей работе!

    Мощная, просто использовать, просто освоить...

    Мы внедрили в свою работу программы Dlubal и не оглядываемся назад. Мощная, удобная в использовании, лёгкая в освоении, с невероятно простым выводом результатов (после настройки).

    • Приглашение на онлайн-презентацию продукта с демонстрацией расширенных функций программы
      Запросить онлайн-презентацию продукта

      Попробуйте Dlubal Software: запланируйте онлайн-демонстрацию продуктов сегодня!

    • Рекламный баннер с приглашением зарегистрироваться на бесплатную 90-дневную пробную версию продуктов Dlubal.
      Полная версия бесплатно на 90 дней

      Самый эффективный способ познакомиться с программным обеспечением Dlubal - это попробовать его самостоятельно.

    • Свяжитесь с нашей торговой командой для профессиональной поддержки по современным программным решениям.
      Связаться с торговой группой

      Мы здесь для вас!

    Ввод данных

    RSECTION предлагает обширную коллекцию прокатных и параметрических профилей. Их можно комбинировать или расширять.

    С помощью графических инструментов можно моделировать сложные сечения по технологии CAD. Можно создавать дуги, круги и другие формы или использовать файл DXF в качестве основы.

    Можно легко создать профили из различных материалов. Параметрический ввод позволяет установить зависимость от переменных.

    Все данные могут быть введены с помощью скрипта.

    Подробнее
    Banner C | RSECTION
    RSECTION

    Вычисление

    RSECTION вычисляет соответствующие характеристики сечения, включая пластические предельные значения. Для сечений из комбинированных материалов он определяет идеальные значения.

    С RSECTION вы вычисляете напряжения от различных сил и моментов, а также определяете эквивалентные напряжения по фон Мизесу, Треске и Ранкину.

    Подробнее
    Изображение показывает пролет моста в графическом интерфейсе с точными размерами бетонного профиля.
    Изображение показывает табличные данные для детального поперечного сечения моста с бетонным профилем.

    Результаты

    RSECTION также предлагает всё необходимое для обзора. Вы можете оценить и визуализировать все результаты в наглядной числовой и графической форме. Функции выбора помогут вам в целевой оценке.

    Протокол результатов соответствует высоким стандартам программы расчёта по МКЭ RFEM и программы для расчёта каркасов RSTAB. Любые изменения обновляются автоматически. Для этого вам ничего не нужно делать.

    Подробнее
    Изображение показывает алюминиевое сечение с точными результатами расчета.

    Определение эффективных сечений

    RSECTION позволяет определить напряжение и графически отобразить его на эффективном сечении и полном сечении. Программное обеспечение выполняет проектирование сечения, анализ устойчивости и проектирование в предельном состоянии пригодности для поперечных сечений класса 4.

    Результаты применения метода конечных полос для тонкостенных сечений в RFEM

    Функции

    Эффективный анализ сечения для тонкостенных поперечных сечений RSECTION. Включает классификацию, определение эффективной площади, проверки на искажающую гибкость и верификацию предельных состояний в соответствии с EN стандартами и всеми национальными приложениями.

    Выбор метода расчета в RSECTION

    Исходные данные

    Вам нужно указать стандартную группу в основных данных, согласно которой должна быть определена эффективная поперечная секция. После импорта сечения в основную программу RFEM или RSTAB, оно доступно для проектирования в дополнениях Steel Design и Aluminum Design, как секция из библиотеки.

    Напряжения в тонкостенном сечении

    Результаты

    Вы просто ждете своих результатов после проектирования? Результаты проектирования отображаются в обычном порядке в надстройке Steel Design. В соответствующих таблицах вывода вы можете найти классификацию, эффективные характеристики сечения и проверку проекта, среди прочего.

    Первые шаги с RSECTION

    Вы еще не работали с RSECTION совсем или работали редко? Здесь вы найдете полезные советы и рекомендации, которые облегчат вам начало работы с программами Dlubal.

    Подробнее
    Начало работы в интерфейсе RFEM 6 с ясными меню и панелями инструментов Начало работы в интерфейсе RFEM 6 с ясными меню и панелями инструментов

    Расчётные модели для скачивания

    Если вы ищете модели для практики или вдохновения для своих проектов, вы обратились по адресу. Мы предлагаем для скачивания большое количество расчётных моделей, в виде файлов RFEM, RSTAB, RSECTION или RWIND.

    Все модели
    Загружаемые шаблоны технических моделей для точного анализа конструкций. Загружаемые шаблоны технических моделей для точного анализа конструкций.

    Интернет -магазин

    Сформируйте свой индивидуальный пакет программ и узнайте все цены онлайн!

    • Семейство RFEM 6
    • Семейство RSTAB 9
    • Веб-сервисы
    В интернет-магазин

    Рассчитать стоимость

    2 970,00 USD
    +450,00 USD
    Напряжение алюминиевого сечения
    Общая сумма 3 420,00 USD
    Программы для расчёта и проектирования конструкций
    Dlubal Software GmbH

    Am Zellweg 2
    93464 Тифенбах
    Германия

    +49 9673 9203-0 [email protected]
    Dlubal Software s.r.o.

    Anglická 28
    120 00 Прага
    Чешская республика

    +420 227 203 203 [email protected]
    Решения
    • Железобетонные конструкции
    • Стальные конструкции
    • Деревянные конструкции
    • Стальные соединения
    Продукты
    • RFEM 6
    • RSTAB 9
    • RSECTION 1
    • RWIND 3
    Поддержка
    • Часто задаваемые вопросы (FAQ)
    • Задать индивидуальный вопрос
    • Карты снеговых нагрузок, скоростей ветра и сейсмических нагрузок
    • Связаться с отделом продаж
    News
    • Подписаться на новосттгю рассылку
    • Актуальные новости
    • Обзор мероприятий
    • Онлайн-обучение
    Ресурсы
    • Бесплатная полная пробная версия
    • Опубликовать свой проект
    • Проекты заказчиков
    • Онлайн-руководства
    Присоединиться к Dlubal
    Сообщество Dlubal YouTube Facebook Pinterest TikTok Instagram
    © 2001-2026 Dlubal Software GmbH | Все права защищены
    Правовая информация
    О компании
    Карта сайта
    Язык
    • Deutsch
    • English
    • Français
    • Español
    • Português
    • Italiano
    • Česky
    • Polski
    • Pусский
    • 中文(简体)