4114x
001206
2021-06-03

Подвесная стеклянная лестница в жилом доме Moongate в Седоне, Аризона, США

Moongate House в Седоне, Аризона, США, спроектирован архитектурной и конструкторской фирмой SWABACK из Скотсдейла в необычном дизайне.

Местные камни различных размеров идеально вписываются в красноватый каменистый пустынный ландшафт, включая подъездную дорогу, конструкция которой выполнена из полукруглых каменных образований, давших дому его название. Дом состоит из прямоугольной стеклянной конструкции, включающей входную зону и подвесную стеклянную лестницу. От стеклянной конструкции два крыла расходятся полукругом.

Детали проекта

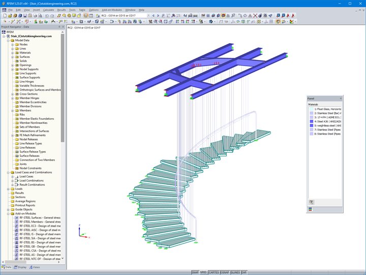
Стеклянная лестница во входной зоне, подвешенная с помощью стальных стержней, возможно, является центральной фигурой и самым заметным техническим достижением в доме. Stutzki Engineering из Милуоки, Висконсин, США была ответственна за эту уникально сложную конструкцию для проекта. Изогнутые стеклянные ступени, кажется, парят над огромными окнами входной зоны и внутренними стенами из декоративного красноватого камня.

С левой стороны лестницы ступени надежно, но при этом изящно закреплены на камне. Правая сторона лестницы полностью подвешена на тонких стальных стержнях, каждый из которых натянут от нескольких точек отдельных ступеней к потолку. Для этой конструкции не требовались никакие элементы под лестницей, что придаёт ей и эффекту парения ещё больше лёгкости.

Детали конструкции

Как видно на фотографиях, конструкция представляет собой необычное сочетание стеклянных ступеней, растяжек (канатов), стальных балок и изящных, индивидуально адаптированных соединителей из нержавеющей стали. Эти соединители, изготовленные Tripyramid (Массачусетс), обеспечивают как адаптивность, так и стойкость. Они притягивают каждую стеклянную ступень к камню с одной стороны и к стальным стержням вдоль внутреннего круга лестницы. Сложное выполнение соединителей минимизирует локальные пиковые напряжения в стекле. Каждая деталь была смоделирована в соответствии с её уникальной функцией и степенями свободы в RFEM.

Проверка вибраций показала достаточно высокие частоты, что предотвращает неприятные ситуации для пользователей лестницы. Напряжение в стержнях вызвано весом стекла, но оно очень низкое. Поручни установлены из соображений безопасности, но не имеют статической необходимости.

Упрощенный предварительный расчет был выполнен с только одной представительной ступенью и несколькими соответствующими растяжками. Решение о необходимости создания полной модели всей лестницы было необходимо для правильного понимания боковой стабильности и динамического поведения. RFEM снова продемонстрировал свою надежную и точную возможность моделирования и решения, несмотря на то, что эта модель состоит из различных материалов и деталей, жёсткости которых значительно различаются.

Как уже было показано в другом месте [1], эта конструкция является комбинацией искусства и технологии, проявляясь как пространственная решетчатая структура с растянутыми и сжатыми элементами.

[1] C. Stutzki: “Steel- and Glass Spaceframes between Art and Technology”. In: Proceedings of the IASS Annual Symposium 2019, Barcelona, Spain. ISSN 2518-6582 (Online).

Место Седона, Аризона, США
Заказчик
Расчет конструкций
Архитектурный проект
Строительство


Спецификации проекта

Данные о модели

Количество узлов 1051
Количество линий 628
Количество стержней 399
Количество поверхностей 154
Количество загружений 14
Количество сочетаний нагрузок 21
Количество расчетных сочетаний 2
Общий вес 4,058 t
Размеры (метрические) 4,620 x 7,623 x 6,613 m
Размеры (имперские) 15.16 x 25.01 x 21.7 feet
Версия программы 5.25.01

У вас есть какие-нибудь вопросы?