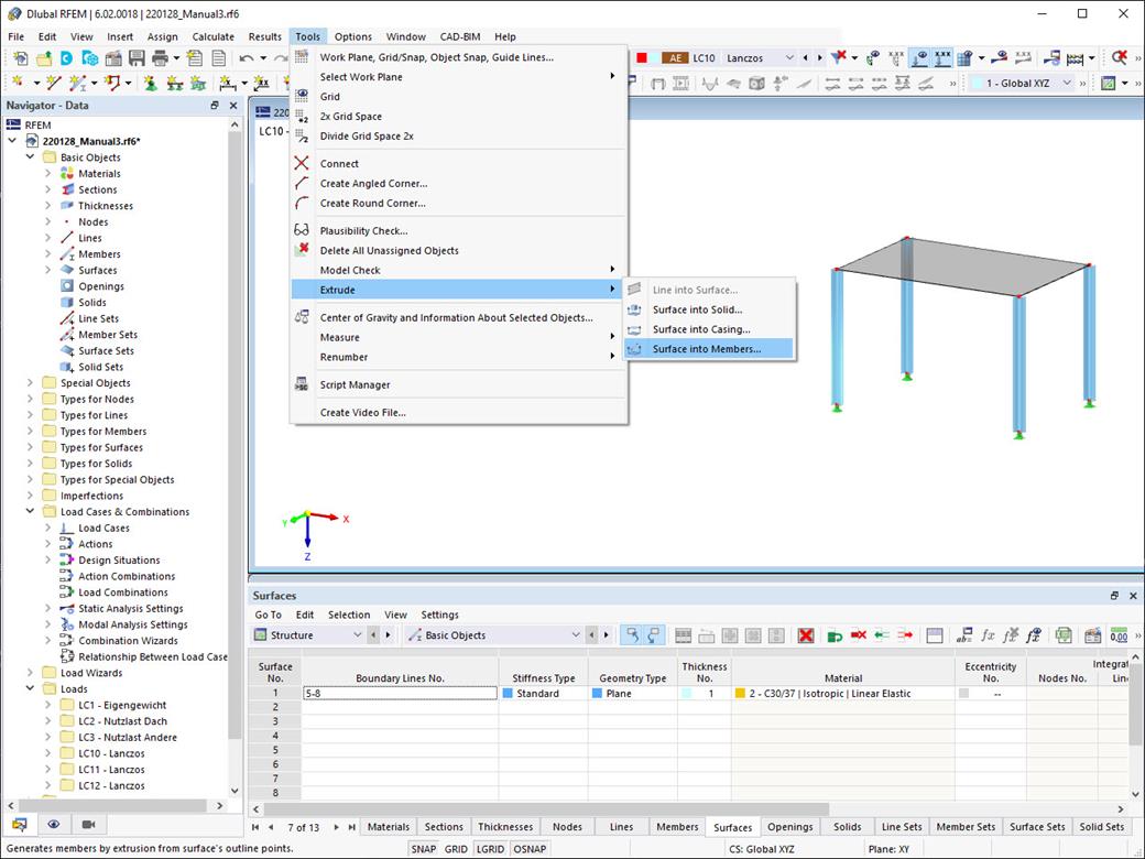
Знаете ли вы, что поверхности можно вытягивать в стержни? В этом случае программа придаёт требуемое свойство стержня линиям, созданным при вытягивании. Несколькими нажатиями позже вы уже получите желаемый результат.
;
зарегистрируйтесь во Длупал Экстранет, чтобы максимально использовать программное обеспечение и иметь эксклюзивный доступ к вашим личным данным.
зарегистрируйтесь во Длупал Экстранет, чтобы максимально использовать программное обеспечение и иметь эксклюзивный доступ к вашим личным данным.
зарегистрируйтесь во Длупал Экстранет, чтобы максимально использовать программное обеспечение и иметь эксклюзивный доступ к вашим личным данным.
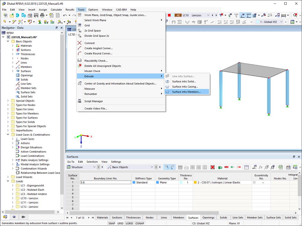
Знаете ли вы, что поверхности можно вытягивать в стержни? В этом случае программа придаёт требуемое свойство стержня линиям, созданным при вытягивании. Несколькими нажатиями позже вы уже получите желаемый результат.