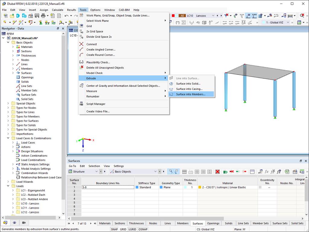
Sapevi che puoi estrudere le superfici in aste? In questo caso, il programma assegna la proprietà dell'asta desiderata alle linee generate dall'estrusione. Pochi clic dopo, sei già al risultato desiderato.
Registrati all'extranet Dlubal per ottenere il massimo dal software e avere accesso esclusivo ai tuoi dati personali.
Registrati all'extranet Dlubal per ottenere il massimo dal software e avere accesso esclusivo ai tuoi dati personali.
Registrati all'extranet Dlubal per ottenere il massimo dal software e avere accesso esclusivo ai tuoi dati personali.
Sapevi che puoi estrudere le superfici in aste? In questo caso, il programma assegna la proprietà dell'asta desiderata alle linee generate dall'estrusione. Pochi clic dopo, sei già al risultato desiderato.